Warning:
JavaScript is turned OFF. None of the links on this page will work until it is reactivated.
If you need help turning JavaScript On, click here.
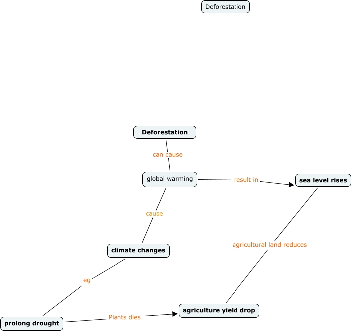
This Concept Map, created with IHMC CmapTools, has information related to: Nancy's Deforestation, climate changes eg prolong drought, Deforestation can cause global warming, global warming result in sea level rises, sea level rises agricultural land reduces agriculture yield drop, global warming cause climate changes, prolong drought Plants dies agriculture yield drop