Warning:
JavaScript is turned OFF. None of the links on this page will work until it is reactivated.
If you need help turning JavaScript On, click here.
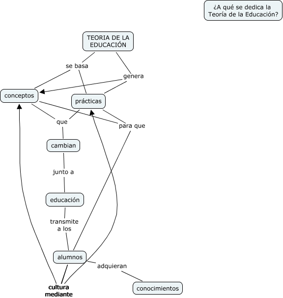
Este Cmap, tiene información relacionada con: Teoría de la educación, alumnos adquieran conocimientos, alumnos cultura mediante prácticas, prácticas que cambian, TEORIA DE LA EDUCACIÓN genera prácticas, conceptos que cambian, cambian junto a educación, conceptos para que alumnos, TEORIA DE LA EDUCACIÓN se basa conceptos, prácticas para que alumnos, alumnos cultura mediante conceptos, educación transmite a los alumnos, TEORIA DE LA EDUCACIÓN genera conceptos, TEORIA DE LA EDUCACIÓN se basa prácticas