Warning:
JavaScript is turned OFF. None of the links on this page will work until it is reactivated.
If you need help turning JavaScript On, click here.
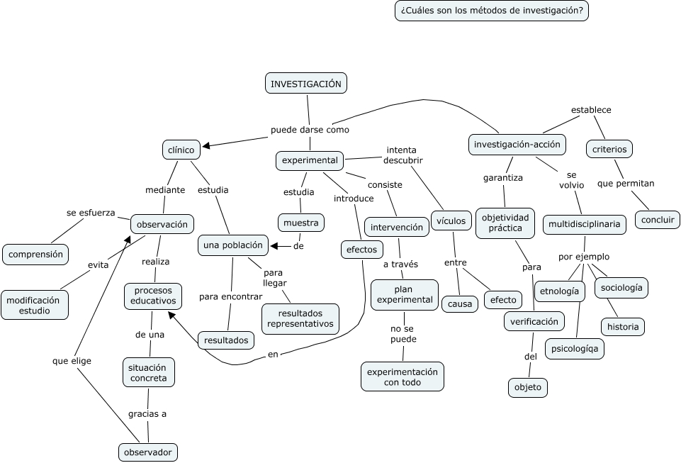
Este Cmap, tiene información relacionada con: Métodos de investigación, experimental consiste intervención, investigación-acción establece criterios, observación realiza procesos educativos, efectos en procesos educativos, objetividad práctica para verificación, multidisciplinaria por ejemplo etnología, situación concreta gracias a observador, clínico estudia una población, muestra de una población, una población para llegar resultados representativos, investigación-acción garantiza objetividad práctica, experimental estudia muestra, vículos entre efecto, experimental intenta descubrir vículos, clínico mediante observación, una población para encontrar resultados, investigación-acción se volvio multidisciplinaria, multidisciplinaria por ejemplo sociología, INVESTIGACIÓN puede darse como experimental, observador que elige observación