Warning:
JavaScript is turned OFF. None of the links on this page will work until it is reactivated.
If you need help turning JavaScript On, click here.
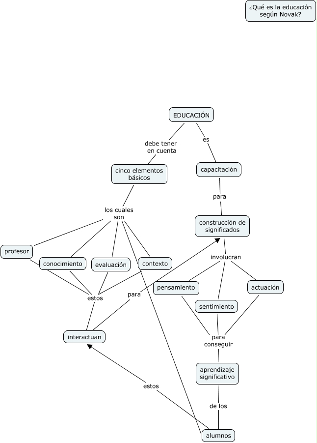
Este Cmap, tiene información relacionada con: Educación, cinco elementos básicos los cuales son alumnos, cinco elementos básicos los cuales son profesor, contexto estos interactuan, actuación para conseguir aprendizaje significativo, cinco elementos básicos los cuales son contexto, aprendizaje significativo de los alumnos, EDUCACIÓN es capacitación, pensamiento para conseguir aprendizaje significativo, evaluación estos interactuan, construcción de significados involucran pensamiento, EDUCACIÓN debe tener en cuenta cinco elementos básicos, alumnos estos interactuan, conocimiento estos interactuan, profesor estos interactuan, construcción de significados involucran sentimiento, construcción de significados involucran actuación, interactuan para construcción de significados, cinco elementos básicos los cuales son conocimiento, cinco elementos básicos los cuales son evaluación, capacitación para construcción de significados