Warning:
JavaScript is turned OFF. None of the links on this page will work until it is reactivated.
If you need help turning JavaScript On, click here.
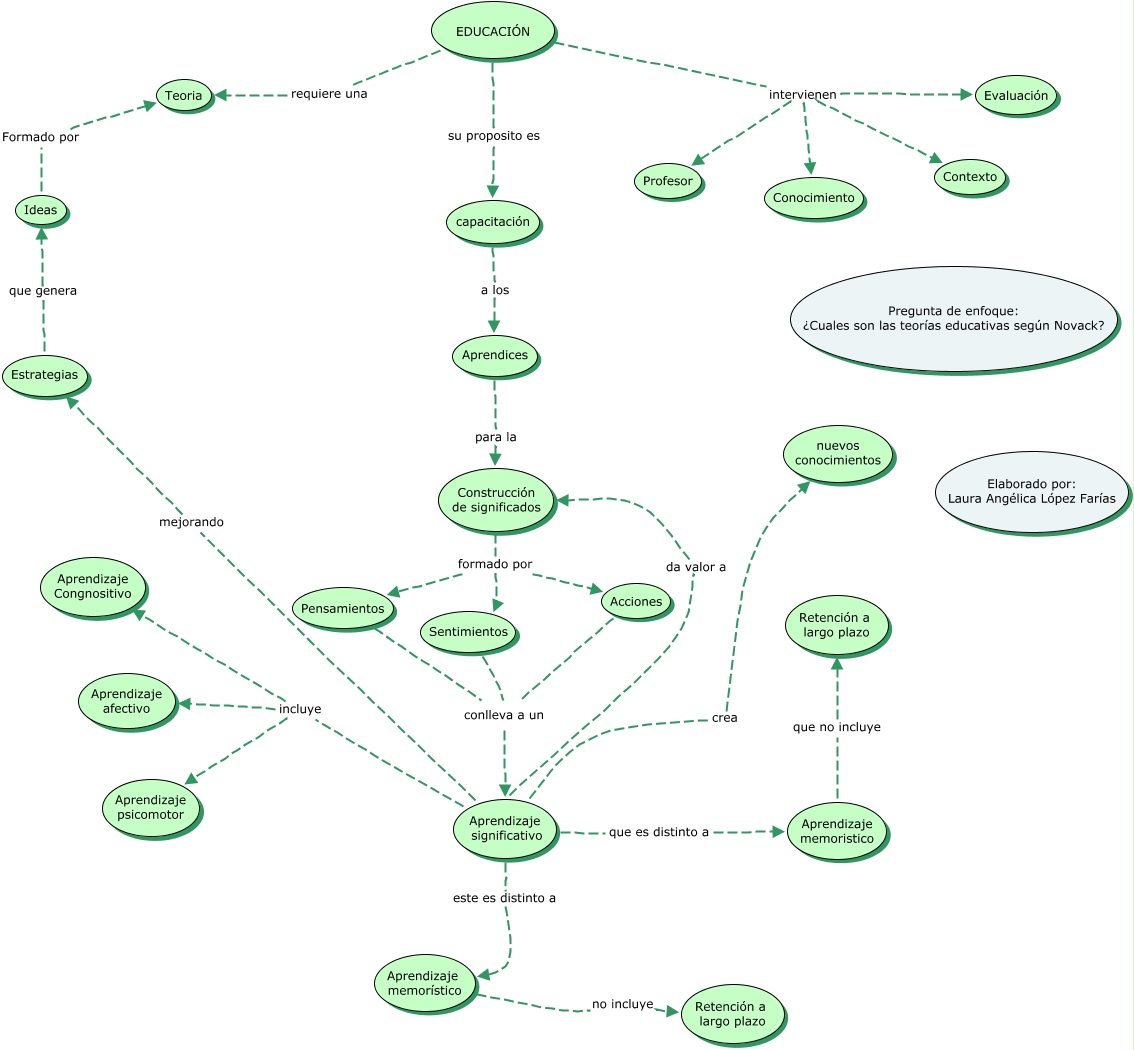
Este Cmap, tiene información relacionada con: Laura, Pensamientos conlleva a un Aprendizaje significativo, Aprendizaje significativo crea nuevos conocimientos, EDUCACIÓN intervienen Conocimiento, EDUCACIÓN intervienen Profesor, Aprendizaje memoristico que no incluye Retención a largo plazo, Aprendices para la Construcción de significados, Aprendizaje significativo mejorando Estrategias, capacitación a los Aprendices, EDUCACIÓN intervienen Contexto, Construcción de significados formado por Pensamientos, Aprendizaje significativo este es distinto a Aprendizaje memorístico, Sentimientos conlleva a un Aprendizaje significativo, Aprendizaje significativo incluye Aprendizaje Congnositivo, Aprendizaje memorístico no incluye Retención a largo plazo, EDUCACIÓN requiere una Teoria, EDUCACIÓN intervienen Evaluación, Aprendizaje significativo incluye Aprendizaje psicomotor, EDUCACIÓN su proposito es capacitación, Construcción de significados formado por Acciones, Acciones conlleva a un Aprendizaje significativo