Warning:
JavaScript is turned OFF. None of the links on this page will work until it is reactivated.
If you need help turning JavaScript On, click here.
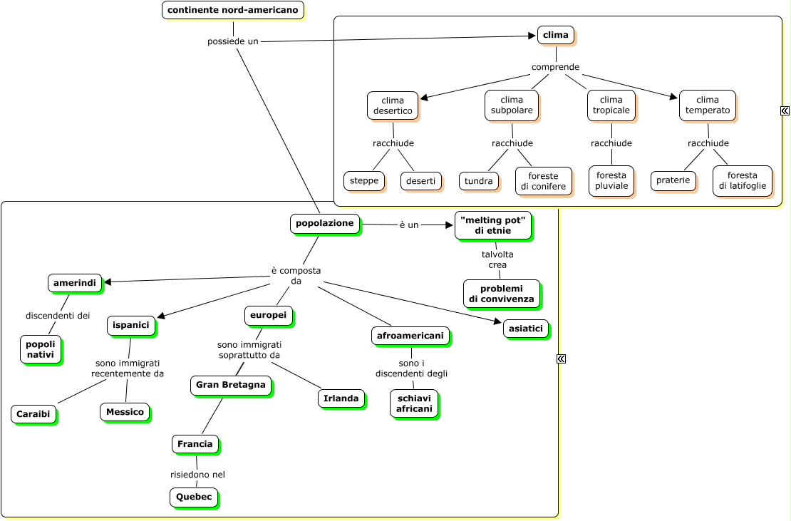
Questa Cmap, creata con IHMC CmapTools, contiene informazioni relative a: 340) America nord (profili), afroamericani sono i discendenti degli schiavi africani, "melting pot" di etnie talvolta crea problemi di convivenza, Francia risiedono nel Quebec, clima comprende clima temperato, clima subpolare racchiude foreste di conifere, clima comprende clima subpolare, continente nord-americano possiede un popolazione, ispanici sono immigrati recentemente da Caraibi, popolazione è composta da europei, popolazione è composta da asiatici, amerindi discendenti dei popoli nativi, ispanici sono immigrati recentemente da Messico, clima temperato racchiude foresta di latifoglie, europei sono immigrati soprattutto da Francia, continente nord-americano possiede un clima, popolazione è composta da amerindi, popolazione è composta da afroamericani, popolazione è un "melting pot" di etnie, clima comprende clima tropicale, clima desertico racchiude deserti