Warning:
JavaScript is turned OFF. None of the links on this page will work until it is reactivated.
If you need help turning JavaScript On, click here.
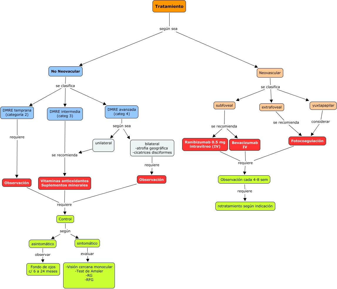
Este Cmap, tiene información relacionada con: EMRE Tto, Neovascular se clasifica yuxtapapilar, Control según sintomático, sintomático evaluar -Visión cercana monocular -Test de Amsler -RG -RFG, No Neovacular se clasifica DMRE temprana (categoría 2), subfoveal se recomienda Bevacizumab IV, Bevacizumab IV requiere Observación cada 4-8 sem, subfoveal se recomienda Ranibizumab 0.5 mg intravítreo (IV), extrafoveal se recomienda Fotocoagulación, Observación requiere Control, asintomático observar Fondo de ojos c/ 6 a 24 meses, Neovascular se clasifica extrafoveal, Tratamiento según sea Neovascular, bilateral -atrofia geográfica -cicatrices disciformes requiere Observación, yuxtapapilar considerar Fotocoagulación, Tratamiento según sea No Neovacular, Vitaminas antioxidantes Suplementos minerales requiere Control, DMRE avanzada (categ 4) según sea unilateral, No Neovacular se clasifica DMRE avanzada (categ 4), Control según asintomático, unilateral se recomienda Vitaminas antioxidantes Suplementos minerales