Warning:
JavaScript is turned OFF. None of the links on this page will work until it is reactivated.
If you need help turning JavaScript On, click here.
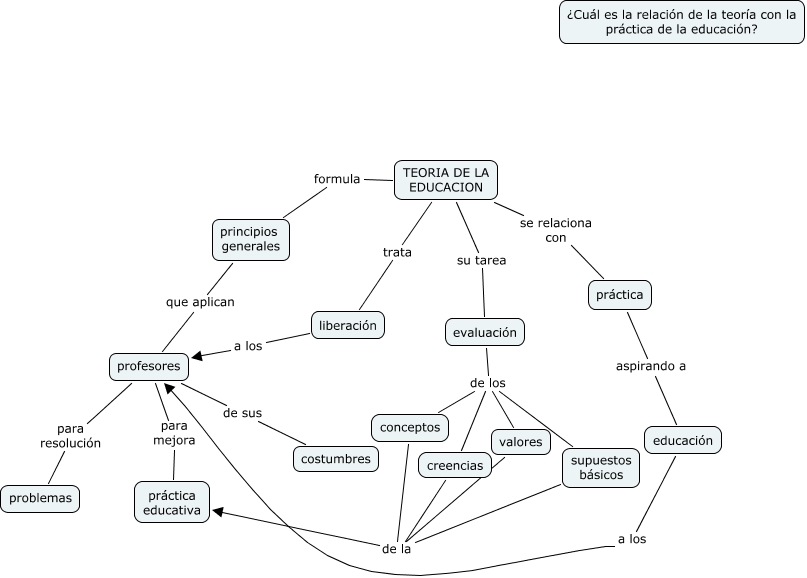
Este Cmap, tiene información relacionada con: Relación de la teoría con la práctica educativa, educación a los profesores, profesores para resolución problemas, valores de la práctica educativa, principios generales que aplican profesores, evaluación de los valores, TEORIA DE LA EDUCACION su tarea evaluación, práctica aspirando a educación, TEORIA DE LA EDUCACION trata liberación, conceptos de la práctica educativa, TEORIA DE LA EDUCACION formula principios generales, profesores para mejora práctica educativa, TEORIA DE LA EDUCACION se relaciona con práctica, profesores de sus costumbres, evaluación de los conceptos, evaluación de los supuestos básicos, supuestos básicos de la práctica educativa, creencias de la práctica educativa, liberación a los profesores, evaluación de los creencias