Warning:
JavaScript is turned OFF. None of the links on this page will work until it is reactivated.
If you need help turning JavaScript On, click here.
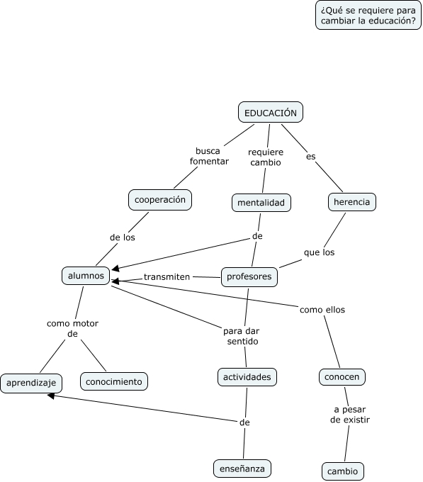
Este Cmap, tiene información relacionada con: Cambios en la deducación, profesores para dar sentido actividades, EDUCACIÓN busca fomentar cooperación, alumnos como motor de aprendizaje, alumnos como ellos conocen, EDUCACIÓN requiere cambio mentalidad, profesores transmiten alumnos, alumnos como motor de conocimiento, alumnos para dar sentido actividades, herencia que los profesores, actividades de enseñanza, conocen a pesar de existir cambio, mentalidad de profesores, EDUCACIÓN es herencia, mentalidad de alumnos, cooperación de los alumnos, actividades de aprendizaje