Warning:
JavaScript is turned OFF. None of the links on this page will work until it is reactivated.
If you need help turning JavaScript On, click here.
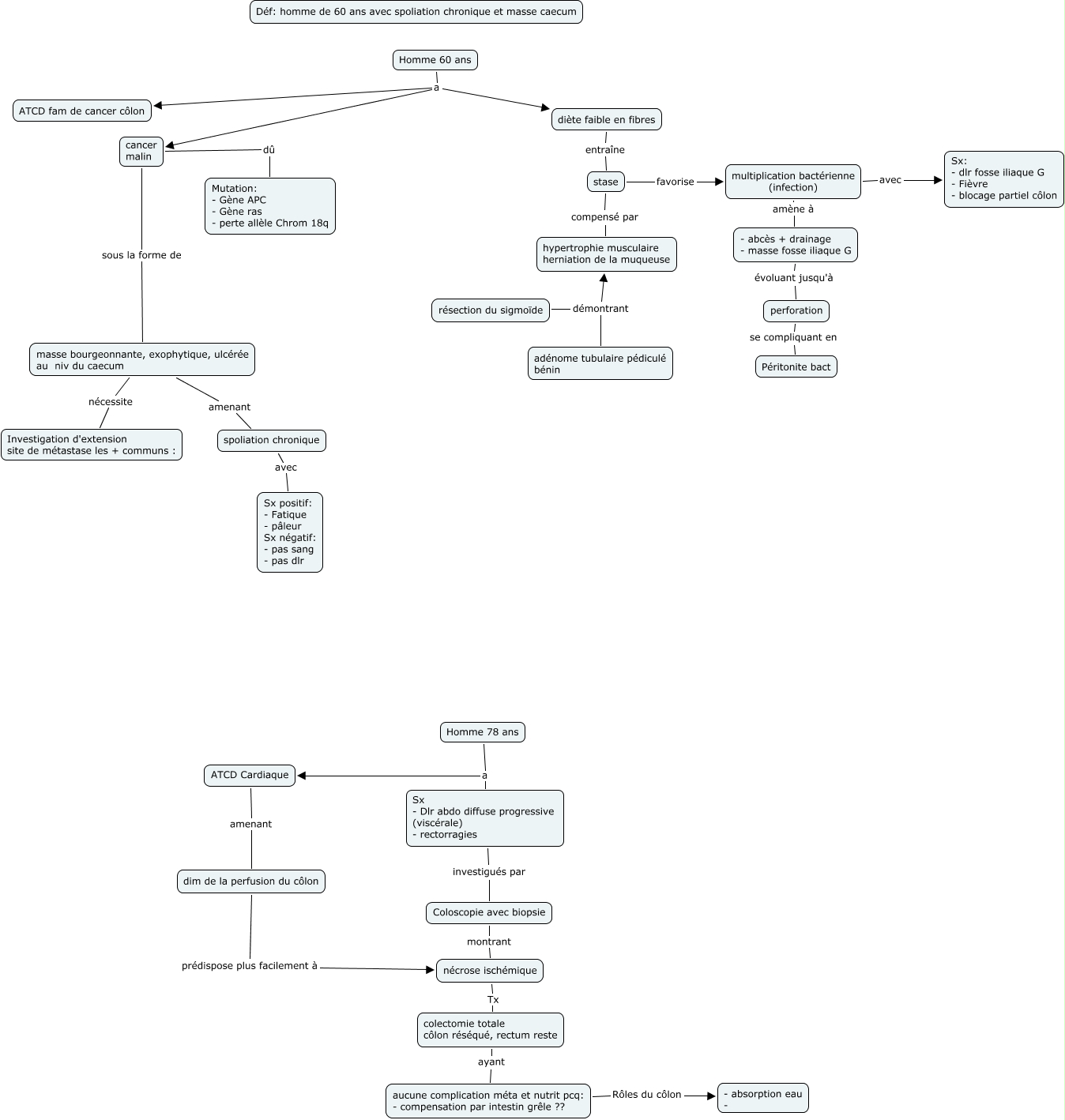
Cette carte conceptuelle, cree avec IHMC CmapTools, contient des informations liees a : APP 3 aller, multiplication bactérienne (infection) avec Sx: - dlr fosse iliaque G - Fièvre - blocage partiel côlon, masse bourgeonnante, exophytique, ulcérée au niv du caecum amenant spoliation chronique, masse bourgeonnante, exophytique, ulcérée au niv du caecum nécessite Investigation d'extension site de métastase les + communs :, aucune complication méta et nutrit pcq: - compensation par intestin grêle ?? Rôles du côlon - absorption eau -, ATCD Cardiaque amenant dim de la perfusion du côlon, résection du sigmoïde démontrant hypertrophie musculaire herniation de la muqueuse, Homme 78 ans a Sx - Dlr abdo diffuse progressive (viscérale) - rectorragies, perforation se compliquant en Péritonite bact, spoliation chronique avec Sx positif: - Fatique - pâleur Sx négatif: - pas sang - pas dlr, - abcès + drainage - masse fosse iliaque G évoluant jusqu'à perforation, Coloscopie avec biopsie montrant nécrose ischémique, Homme 78 ans a ATCD Cardiaque, nécrose ischémique Tx colectomie totale côlon réséqué, rectum reste, stase favorise multiplication bactérienne (infection), Homme 60 ans a ATCD fam de cancer côlon, cancer malin sous la forme de masse bourgeonnante, exophytique, ulcérée au niv du caecum, Homme 60 ans a diète faible en fibres, stase compensé par hypertrophie musculaire herniation de la muqueuse, dim de la perfusion du côlon prédispose plus facilement à nécrose ischémique, multiplication bactérienne (infection) amène à - abcès + drainage - masse fosse iliaque G