Warning:
JavaScript is turned OFF. None of the links on this page will work until it is reactivated.
If you need help turning JavaScript On, click here.
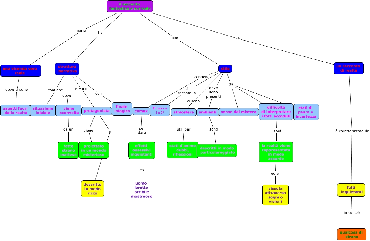
Questa Cmap, creata con IHMC CmapTools, contiene informazioni relative a: fantasy e surreale, il racconto fantastico e surreale usa stile, struttura narrativa contiene situazione iniziale, difficoltà di interpretare i fatti accaduti in cui la realtà viene rappresentata in modo assurdo, climax per dare effetti ossessivi inquietanti, stile ci sono atmosfere, struttura narrativa con finale inlogico, il racconto fantastico e surreale narra una vicenda vera reale, viene sconvolta da un fatto strano inatteso, stile dove sono presenti ambienti, stile da senso del mistero, protagonista è descritto in modo ricco, la realtà viene rappresentata in modo assurdo ed è vissuta attraverso sogni o visioni, effetti ossessivi inquietanti es uomo brutto orribile mostruoso, il racconto fantastico e surreale è un racconto di realtà, stile contiene climax, protagonista viene proiettato in un mondo misterioso, stile da stati di paura e incertezza, una vicenda vera reale dove ci sono aspetti fuori dalla realtà, stile si raconta in 1° pers o i n 2°, stile da difficoltà di interpretare i fatti accaduti