Warning:
JavaScript is turned OFF. None of the links on this page will work until it is reactivated.
If you need help turning JavaScript On, click here.
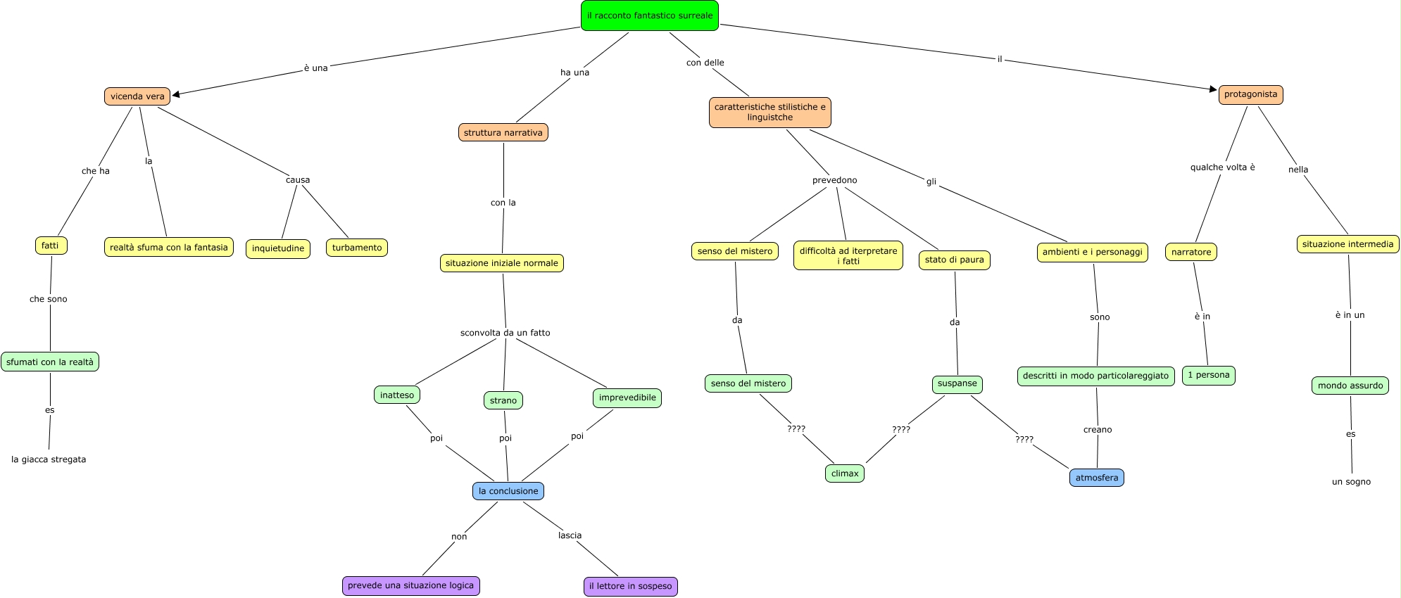
Questa Cmap, creata con IHMC CmapTools, contiene informazioni relative a: testo fantastico surreale, il racconto fantastico surreale è una vicenda vera, senso del mistero ???? climax, fatti che sono sfumati con la realtà, vicenda vera causa turbamento, situazione iniziale normale sconvolta da un fatto inatteso, imprevedibile poi la conclusione, strano poi la conclusione, il racconto fantastico surreale con delle caratteristiche stilistiche e linguistche, situazione intermedia è in un mondo assurdo, la conclusione lascia il lettore in sospeso, senso del mistero da senso del mistero, situazione iniziale normale sconvolta da un fatto strano, inatteso poi la conclusione, struttura narrativa con la situazione iniziale normale, caratteristiche stilistiche e linguistche prevedono senso del mistero, sfumati con la realtà es la giacca stregata, la conclusione non prevede una situazione logica, caratteristiche stilistiche e linguistche gli ambienti e i personaggi, caratteristiche stilistiche e linguistche prevedono difficoltà ad iterpretare i fatti, stato di paura da suspanse