Warning:
JavaScript is turned OFF. None of the links on this page will work until it is reactivated.
If you need help turning JavaScript On, click here.
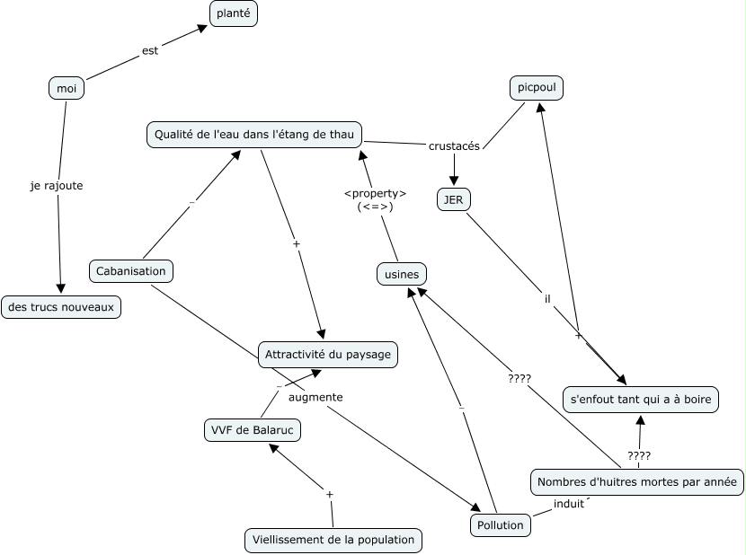
This Concept Map, created with IHMC CmapTools, has information related to: la carte du peuple, Pollution induit Nombres d'huitres mortes par année, VVF de Balaruc - Attractivité du paysage, usines <property> (<=>) Qualité de l'eau dans l'étang de thau, Viellissement de la population + VVF de Balaruc, moi est planté, Pollution - usines, Cabanisation augmente Pollution, Qualité de l'eau dans l'étang de thau + Attractivité du paysage, Nombres d'huitres mortes par année ???? usines, s'enfout tant qui a à boire + picpoul, JER il s'enfout tant qui a à boire, moi je rajoute des trucs nouveaux, Qualité de l'eau dans l'étang de Thau crustacés JER, Nombres d'huitres mortes par année ???? s'enfout tant qui a à boire, picpoul crustacés JER, Cabanisation - Qualité de l'eau dans l'étang de thau