Warning:
JavaScript is turned OFF. None of the links on this page will work until it is reactivated.
If you need help turning JavaScript On, click here.
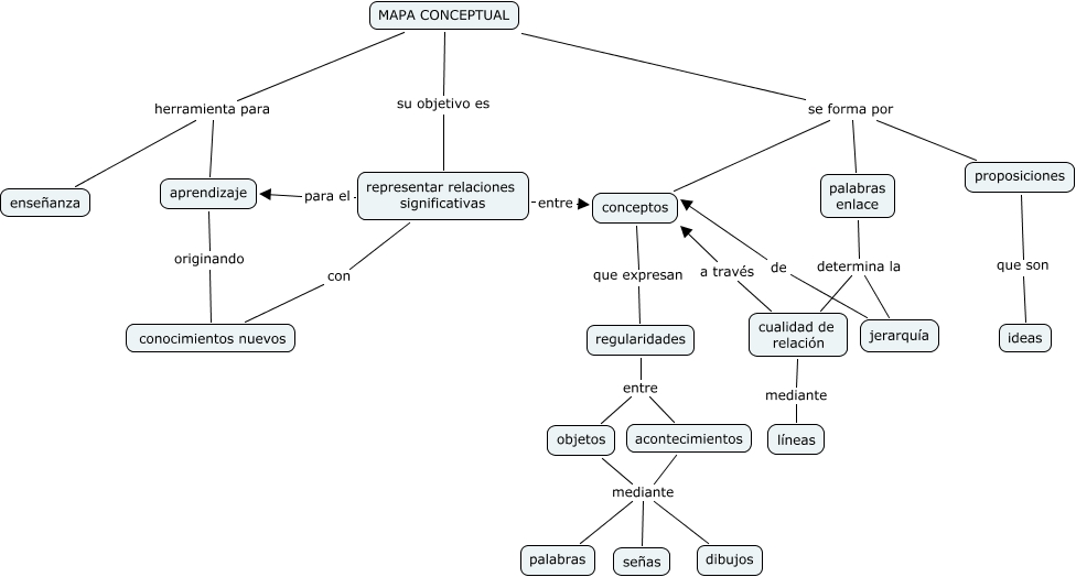
Este Cmap, tiene información relacionada con: MAPA CONCEPTUAL (Lectura 1), aprendizaje originando conocimientos nuevos, conceptos que expresan regularidades, MAPA CONCEPTUAL su objetivo es representar relaciones significativas, MAPA CONCEPTUAL herramienta para aprendizaje, representar relaciones significativas entre conceptos, objetos mediante palabras, acontecimientos mediante palabras, MAPA CONCEPTUAL se forma por conceptos, jerarquía de conceptos, regularidades entre acontecimientos, acontecimientos mediante señas, cualidad de relación a través conceptos, palabras enlace determina la jerarquía, MAPA CONCEPTUAL herramienta para enseñanza, acontecimientos mediante dibujos, objetos mediante señas, objetos mediante dibujos, proposiciones que son ideas, representar relaciones significativas con conocimientos nuevos, cualidad de relación mediante líneas