Warning:
JavaScript is turned OFF. None of the links on this page will work until it is reactivated.
If you need help turning JavaScript On, click here.
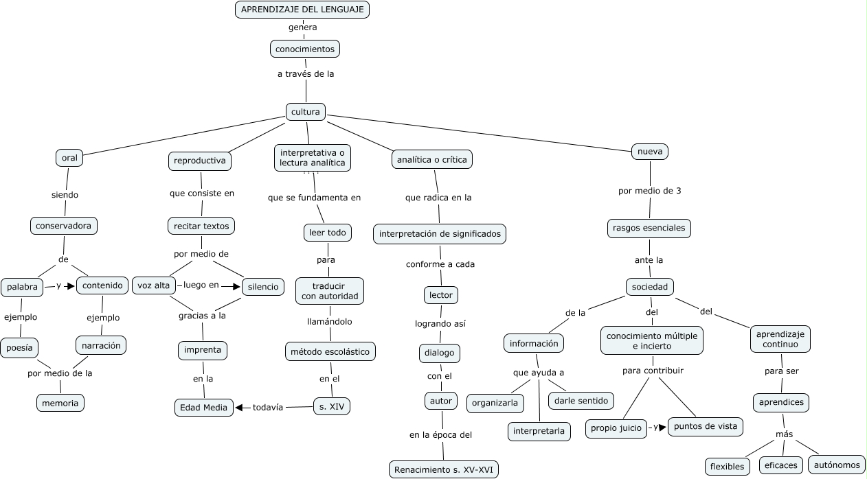
Este Cmap, tiene información relacionada con: APRENDIZAJE DEL LENGUAJE (Lectura 2c), silencio gracias a la imprenta, reproductiva que consiste en recitar textos, cultura ???? reproductiva, aprendices más eficaces, aprendizaje continuo para ser aprendices, recitar textos por medio de voz alta, conservadora de contenido, voz alta gracias a la imprenta, poesía por medio de la memoria, autor en la época del Renacimiento s. XV-XVI, cultura ???? oral, APRENDIZAJE DEL LENGUAJE genera conocimientos, sociedad de la información, narración por medio de la memoria, oral siendo conservadora, imprenta en la Edad Media, palabra y contenido, información que ayuda a interpretarla, analítica o crítica que radica en la interpretación de significados, nueva por medio de 3 rasgos esenciales