Warning:
JavaScript is turned OFF. None of the links on this page will work until it is reactivated.
If you need help turning JavaScript On, click here.
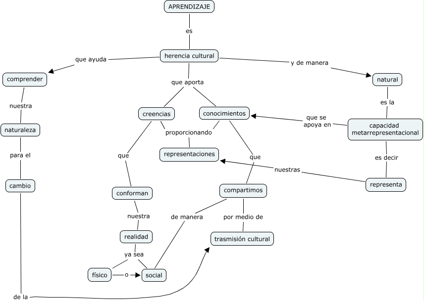
Este Cmap, tiene información relacionada con: APRENDIZAJE (Lectura 2a), naturaleza para el cambio, físico o social, cambio de la trasmisión cultural, capacidad metarrepresentacional es decir representa, compartimos por medio de trasmisión cultural, realidad ya sea físico, herencia cultural y de manera natural, capacidad metarrepresentacional que se apoya en conocimientos, compartimos de manera social, conocimientos que compartimos, APRENDIZAJE es herencia cultural, creencias que conforman, conforman nuestra realidad, creencias proporcionando representaciones, realidad ya sea social, herencia cultural que ayuda comprender, comprender nuestra naturaleza, natural es la capacidad metarrepresentacional, representa nuestras representaciones, herencia cultural que aporta creencias