Warning:
JavaScript is turned OFF. None of the links on this page will work until it is reactivated.
If you need help turning JavaScript On, click here.
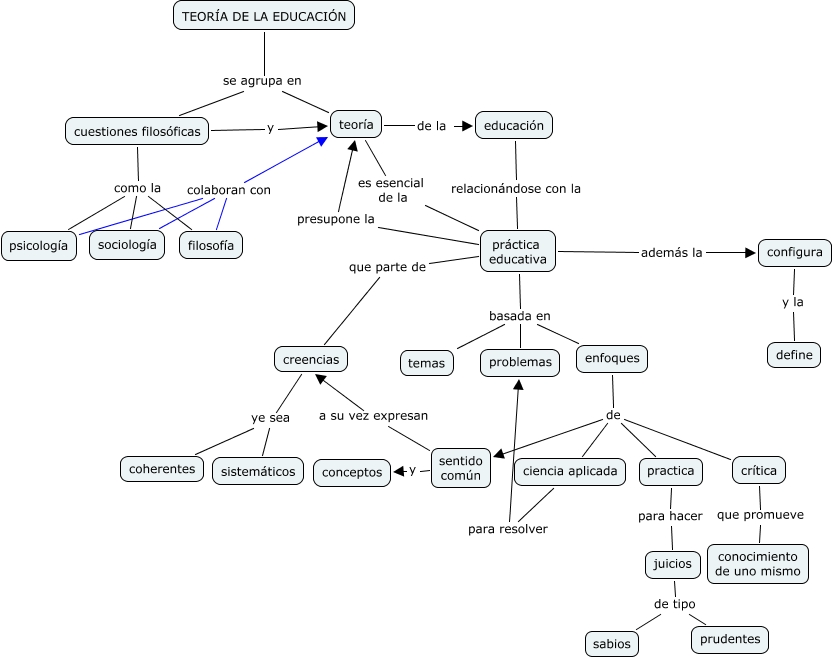
Este Cmap, tiene información relacionada con: TEORÍA DE LA EDUCACIÓN (Lectura 7), TEORÍA DE LA EDUCACIÓN se agrupa en teoría, filosofía colaboran con teoría, sentido común a su vez expresan creencias, crítica que promueve conocimiento de uno mismo, teoría es esencial de la práctica educativa, enfoques de crítica, sociología colaboran con teoría, enfoques de practica, enfoques de ciencia aplicada, práctica educativa que parte de creencias, ciencia aplicada para resolver problemas, sentido común y conceptos, cuestiones filosóficas como la filosofía, práctica educativa basada en temas, cuestiones filosóficas como la psicología, práctica educativa basada en enfoques, psicología colaboran con teoría, juicios de tipo sabios, creencias ye sea sistemáticos, cuestiones filosóficas como la sociología