Warning:
JavaScript is turned OFF. None of the links on this page will work until it is reactivated.
If you need help turning JavaScript On, click here.
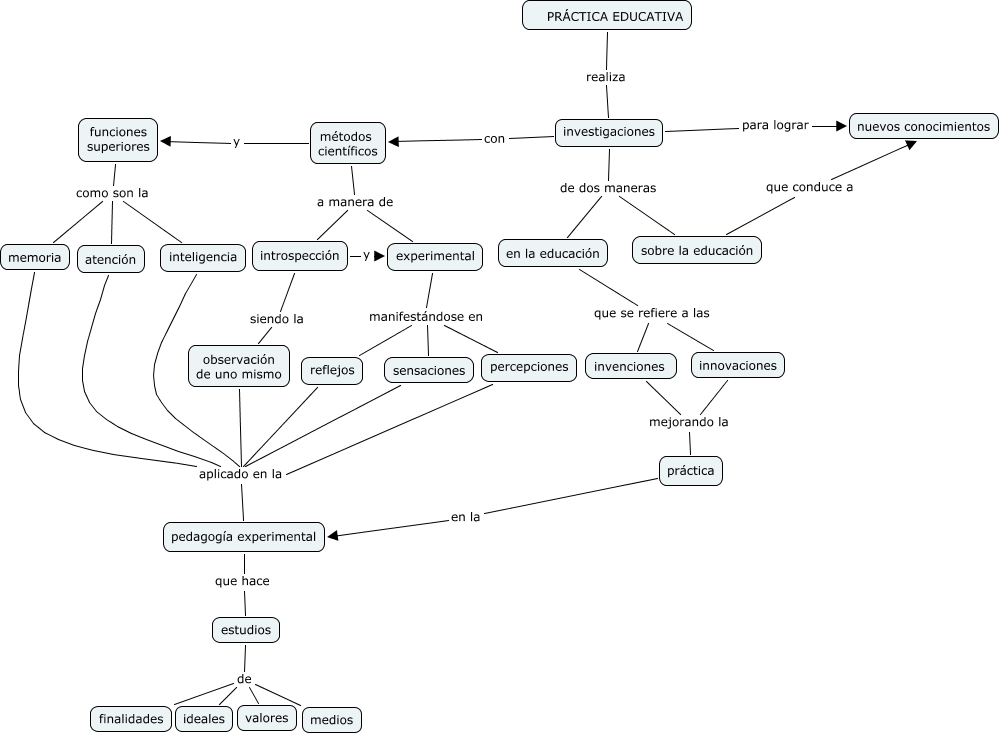
Este Cmap, tiene información relacionada con: PRÁCTICA EDUCATIVA (Lectura 8), percepciones aplicado en la pedagogía experimental, sensaciones aplicado en la pedagogía experimental, introspección siendo la observación de uno mismo, reflejos aplicado en la pedagogía experimental, funciones superiores como son la memoria, memoria aplicado en la pedagogía experimental, experimental manifestándose en percepciones, atención aplicado en la pedagogía experimental, métodos científicos a manera de experimental, observación de uno mismo aplicado en la pedagogía experimental, investigaciones para lograr nuevos conocimientos, funciones superiores como son la inteligencia, estudios de ideales, en la educación que se refiere a las invenciones, investigaciones de dos maneras en la educación, estudios de finalidades, estudios de valores, invenciones mejorando la práctica, introspección y experimental, investigaciones con métodos científicos