Warning:
JavaScript is turned OFF. None of the links on this page will work until it is reactivated.
If you need help turning JavaScript On, click here.
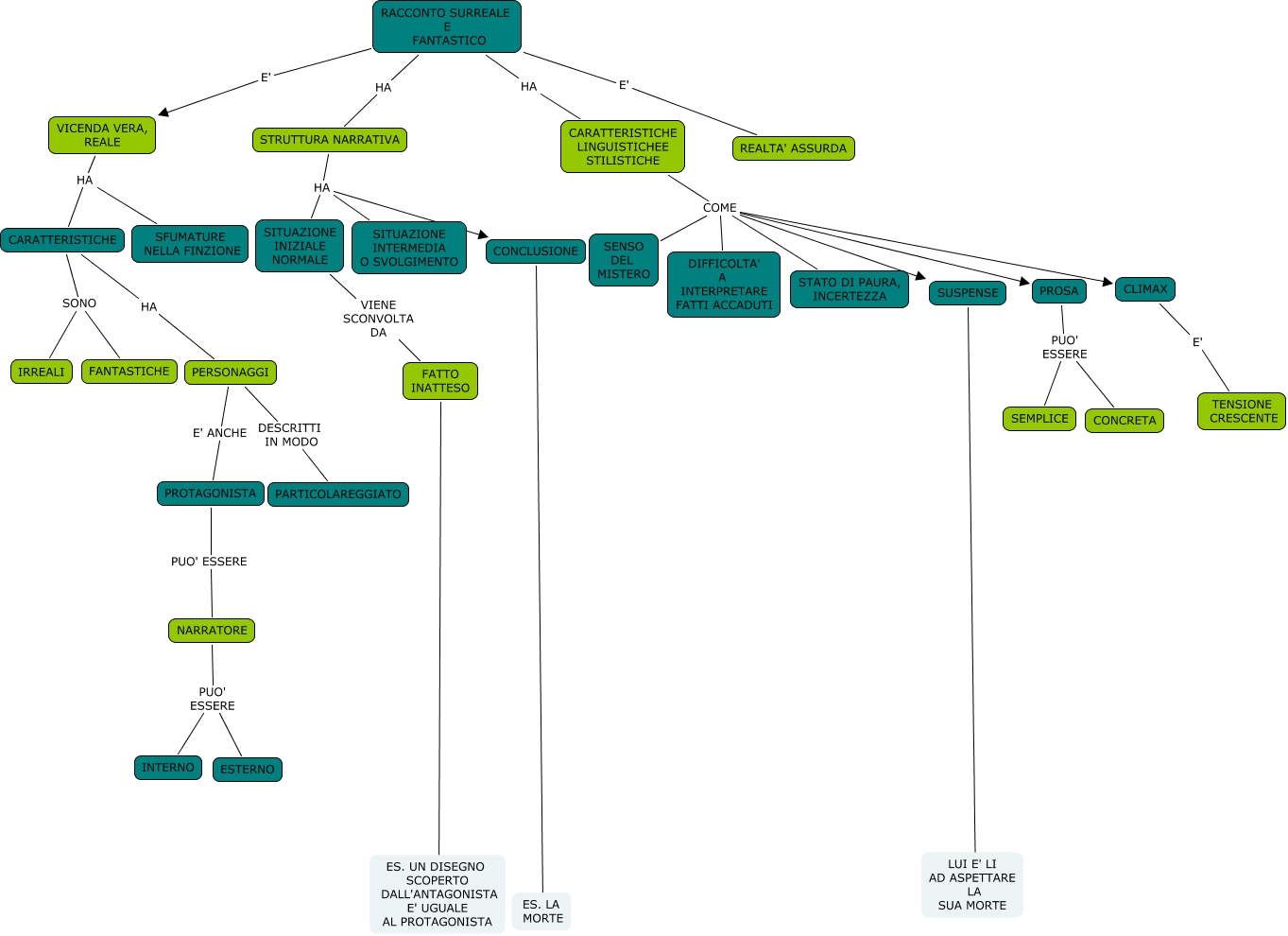
Questa Cmap, creata con IHMC CmapTools, contiene informazioni relative a: TESTO SUREALE E FANTASTICO, CARATTERISTICHE SONO FANTASTICHE, CARATTERISTICHE LINGUISTICHEE STILISTICHE COME SUSPENSE, RACCONTO SURREALE E FANTASTICO HA CARATTERISTICHE LINGUISTICHEE STILISTICHE, PROSA PUO' ESSERE SEMPLICE, CARATTERISTICHE LINGUISTICHEE STILISTICHE COME SENSO DEL MISTERO, NARRATORE PUO' ESSERE INTERNO, PROSA PUO' ESSERE CONCRETA, CARATTERISTICHE LINGUISTICHEE STILISTICHE COME DIFFICOLTA' A INTERPRETARE FATTI ACCADUTI, CARATTERISTICHE LINGUISTICHEE STILISTICHE COME PROSA, STRUTTURA NARRATIVA HA SITUAZIONE INIZIALE NORMALE, CARATTERISTICHE SONO IRREALI, RACCONTO SURREALE E FANTASTICO E' REALTA' ASSURDA, CARATTERISTICHE HA PERSONAGGI, VICENDA VERA, REALE HA SFUMATURE NELLA FINZIONE, FATTO INATTESO ES ES. UN DISEGNO SCOPERTO DALL'ANTAGONISTA E' UGUALE AL PROTAGONISTA, RACCONTO SURREALE E FANTASTICO HA STRUTTURA NARRATIVA, SITUAZIONE INIZIALE NORMALE VIENE SCONVOLTA DA FATTO INATTESO, STRUTTURA NARRATIVA HA CONCLUSIONE, STRUTTURA NARRATIVA HA SITUAZIONE INTERMEDIA O SVOLGIMENTO, RACCONTO SURREALE E FANTASTICO E' VICENDA VERA, REALE