Warning:
JavaScript is turned OFF. None of the links on this page will work until it is reactivated.
If you need help turning JavaScript On, click here.
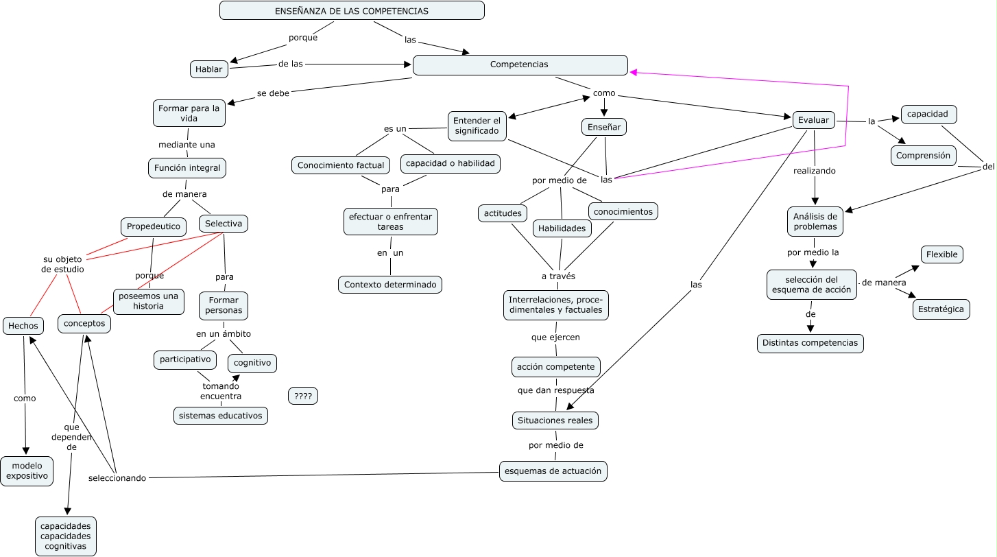
Este Cmap, tiene información relacionada con: conferencia Inaugural, Entender el significado es un capacidad o habilidad, capacidad del Análisis de problemas, Función integral de manera Selectiva, Conocimiento factual para efectuar o enfrentar tareas, Formar personas en un ámbito cognitivo, Propedeutico su objeto de estudio Hechos, selección del esquema de acción de manera Estratégica, selección del esquema de acción de Distintas competencias, Situaciones reales por medio de esquemas de actuación, Entender el significado las Evaluar, Entender el significado las Enseñar, ENSEÑANZA DE LAS COMPETENCIAS porque Hablar, Competencias como Evaluar, acción competente que dan respuesta Situaciones reales, participativo tomando encuentra cognitivo, Enseñar por medio de actitudes, Hechos como modelo expositivo, capacidad del Comprensión, actitudes a través Interrelaciones, proce- dimentales y factuales, Enseñar por medio de Habilidades