Warning:
JavaScript is turned OFF. None of the links on this page will work until it is reactivated.
If you need help turning JavaScript On, click here.
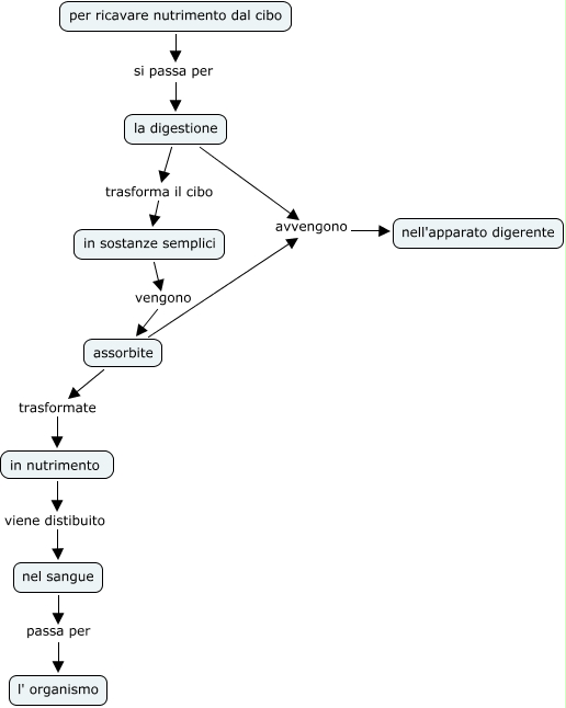
Questa Cmap, creata con IHMC CmapTools, contiene informazioni relative a: il metabolismo, in nutrimento viene distibuito nel sangue, per ricavare nutrimento dal cibo si passa per la digestione, la digestione avvengono nell'apparato digerente, in sostanze semplici vengono assorbite, assorbite trasformate in nutrimento, nel sangue passa per l' organismo, la digestione trasforma il cibo in sostanze semplici, assorbite avvengono nell'apparato digerente