Warning:
JavaScript is turned OFF. None of the links on this page will work until it is reactivated.
If you need help turning JavaScript On, click here.
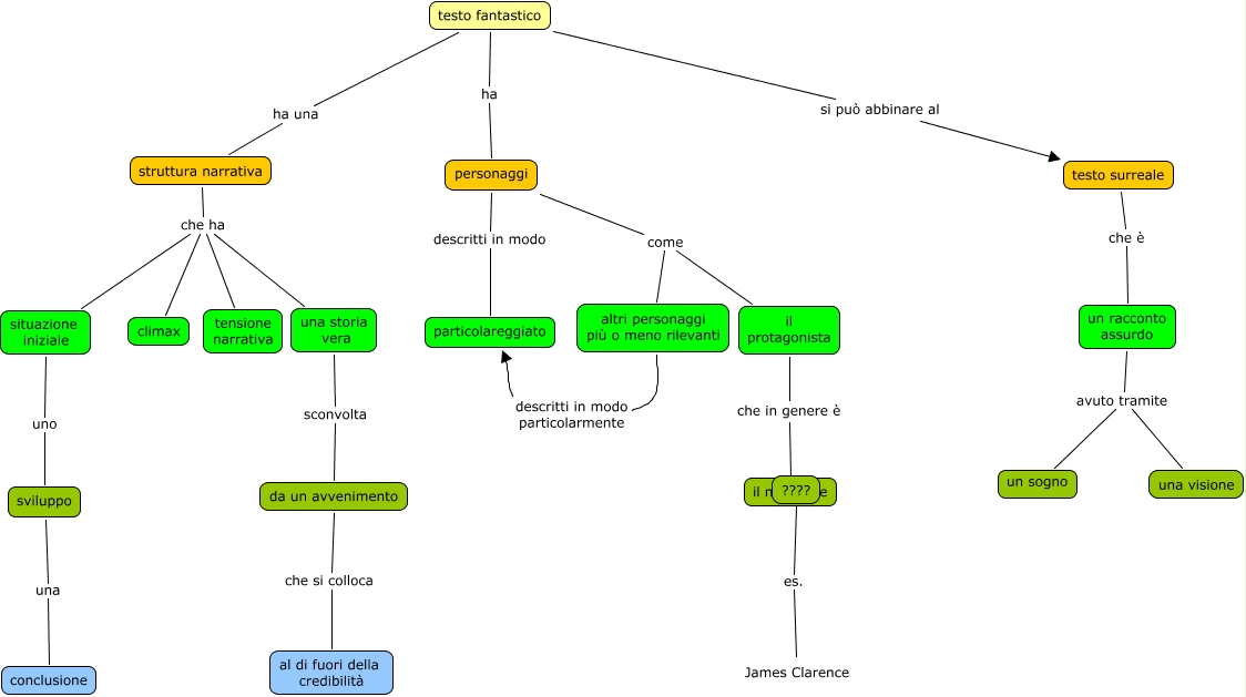
Questa Cmap, creata con IHMC CmapTools, contiene informazioni relative a: testo surreale, da un avvenimento che si colloca al di fuori della credibilità, un racconto assurdo avuto tramite un sogno, situazione iniziale uno sviluppo, personaggi descritti in modo particolareggiato, ???? es. James Clarence, personaggi come il protagonista, testo fantastico ha personaggi, una storia vera sconvolta da un avvenimento, sviluppo una conclusione, testo surreale che è un racconto assurdo, struttura narrativa che ha una storia vera, personaggi come altri personaggi più o meno rilevanti, testo fantastico ha una struttura narrativa, un racconto assurdo avuto tramite una visione, struttura narrativa che ha tensione narrativa, il protagonista che in genere è il narratore, testo fantastico si può abbinare al testo surreale, struttura narrativa che ha situazione iniziale, altri personaggi più o meno rilevanti descritti in modo particolarmente particolareggiato, struttura narrativa che ha climax