Warning:
JavaScript is turned OFF. None of the links on this page will work until it is reactivated.
If you need help turning JavaScript On, click here.
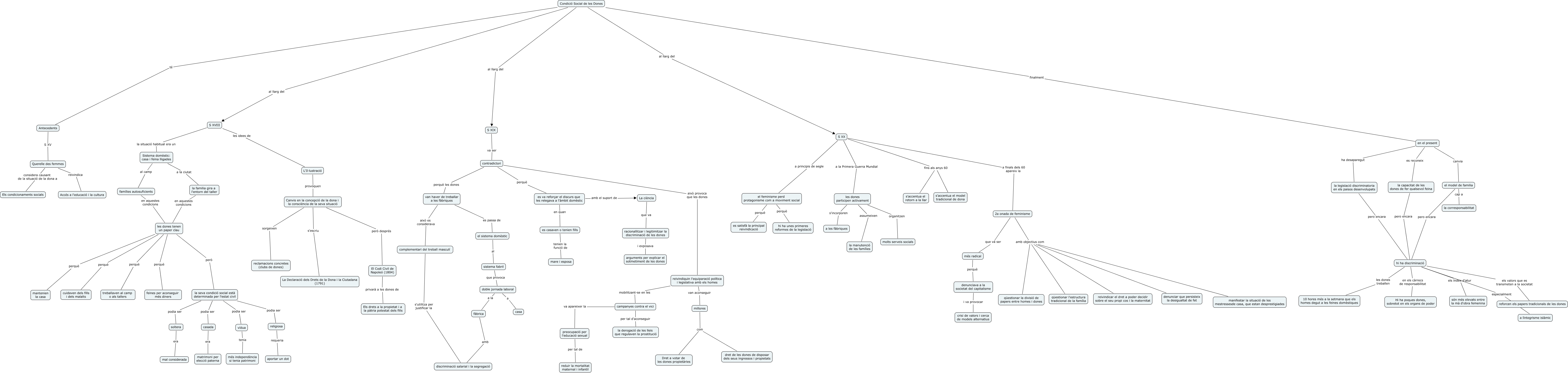
Aquest mapa conceptual conté informació relacionada amb: Marta Moreno Andreu, campanyes contra el vici va apareixer la preocupació per l'educació sexual, Antecedents S XV Querelle des femmes, reivindiquin l'equiparació política i legislativa amb els homes van aconseguir millores, les dones tenen un paper clau perquè cuidaven dels fills i dels malalts, Condició Social de les Dones al llarg del S XIX, L'Il·lustració provoquen Canvis en la concepció de la dona i la consciència de la seva situació, el sistema domèstic al sistema fabril, hi ha discriminació les dones treballen 10 hores més a la setmana que els homes degut a les feines domèstiques, 2a onada de feminisme amb objectius com qüestionar la divisió de papers entre homes i dones, les dones participen activament s'incorporen a les fàbriques, Querelle des femmes reivindica Accés a l'educació i la cultura, famílies autosuficients en aquestes condicions les dones tenen un paper clau, denunciava a la societat del capitalisme i va provocar crisi de valors i cerca de models alternatius, doble jornada laboral a la fàbrica, millores com Dret a votar de les dones propietàries, hi ha discriminació els valors que es transmeten a la societat reforcen els papers tradicionals de les dones, la seva condició social està determinada per l'estat civil podia ser religiosa, Sistema domèstic: casa i feina lligades al camp famílies autosuficients, S XX fins als anys 60 s'accentua el model tradicional de dona, van haver de treballar a les fàbriques es passa de el sistema domèstic