Warning:
JavaScript is turned OFF. None of the links on this page will work until it is reactivated.
If you need help turning JavaScript On, click here.
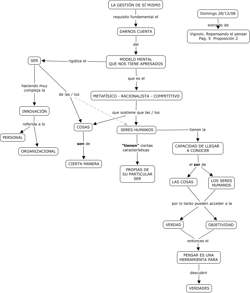
Este Cmap, tiene información relacionada con: GESTIÓN DE SÍ MISMO, INNOVACIÓN referida a lo PERSONAL, COSAS son de CIERTA MANERA, DARNOS CUENTA del MODELO MENTAL QUE NOS TIENE APRESADOS, VERDAD entonces el PENSAR ES UNA HERRAMIENTA PARA, OBJETIVIDAD entonces el PENSAR ES UNA HERRAMIENTA PARA, MODELO MENTAL QUE NOS TIENE APRESADOS que es el METAFÍSICO - RACIONALISTA - COMPETITIVO, CAPACIDAD DE LLEGAR A CONOCER el ser de LOS SERES HUMANOS, LA GESTIÓN DE SÍ MISMO requisito fundamental el DARNOS CUENTA, SER de las / los COSAS, SER haciendo muy compleja la INNOVACIÓN, LAS COSAS por lo tanto pueden acceder a la VERDAD, METAFÍSICO - RACIONALISTA - COMPETITIVO que sostiene que las / los SERES HUMANOS, SERES HUMANOS tienen la CAPACIDAD DE LLEGAR A CONOCER, METAFÍSICO - RACIONALISTA - COMPETITIVO que sostiene que las / los COSAS, Domingo 28/12/08 extraido de Vignolo. Repensando el pensar Pag. 5 Proposición 2, MODELO MENTAL QUE NOS TIENE APRESADOS rigidiza el SER, LOS SERES HUMANOS por lo tanto pueden acceder a la OBJETIVIDAD, LOS SERES HUMANOS por lo tanto pueden acceder a la VERDAD, SERES HUMANOS "tienen" ciertas características PROPIAS DE SU PARTICULAR SER, SER de las / los SERES HUMANOS