Warning:
JavaScript is turned OFF. None of the links on this page will work until it is reactivated.
If you need help turning JavaScript On, click here.
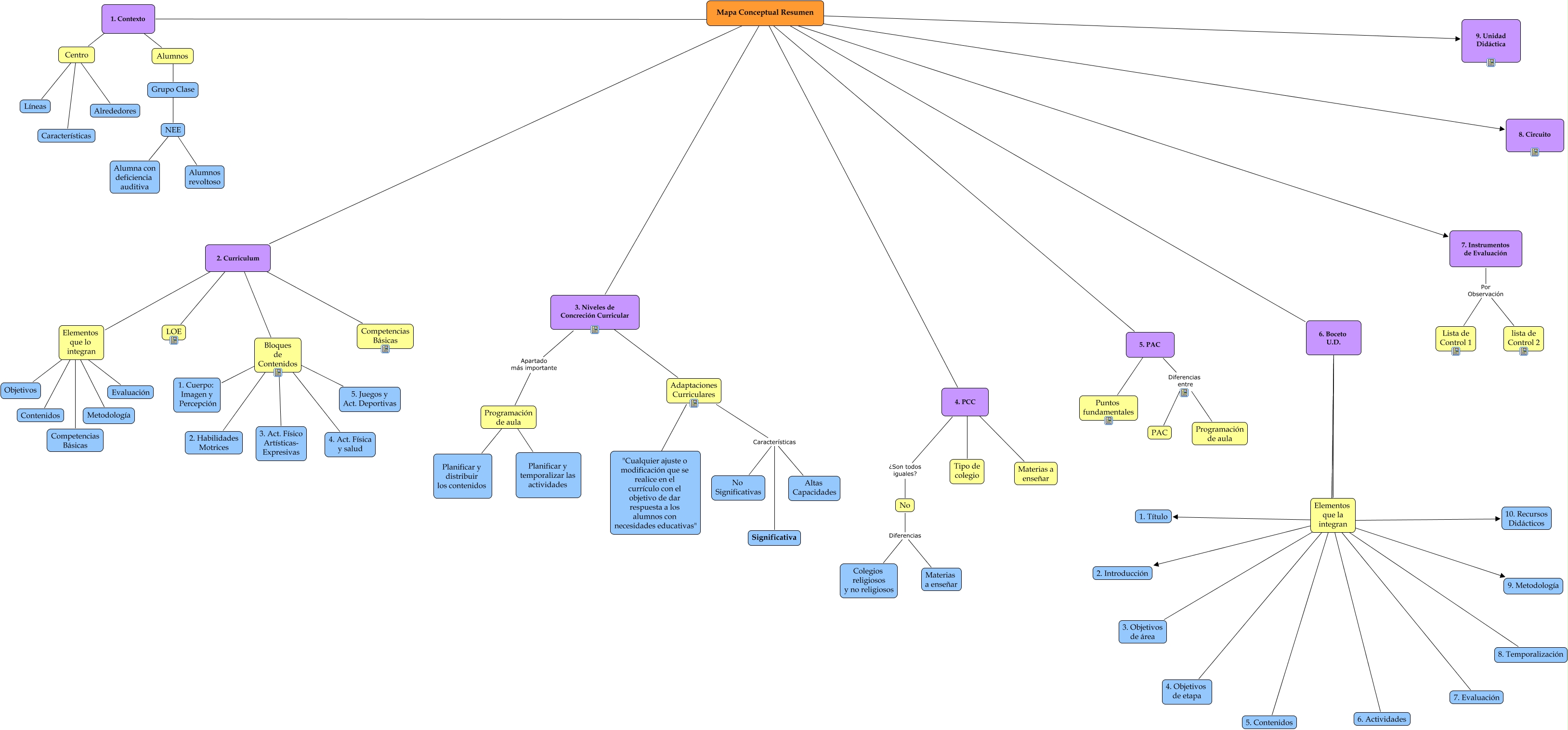
Este Cmap, tiene información relacionada con: Didacticaa, Adaptaciones Curriculares Características Altas Capacidades, Bloques de Contenidos ???? 1. Cuerpo: Imagen y Percepción, 1. Contexto ???? Centro, 7. Instrumentos de Evaluación Por Observación lista de Control 2, Adaptaciones Curriculares ¿Qué es? "Cualquier ajuste o modificación que se realice en el currículo con el objetivo de dar respuesta a los alumnos con necesidades educativas", Grupo Clase ???? NEE, 6. Boceto U.D. Elemnetos que la integran 3. Objetivos de área, Alumnos ???? Grupo Clase, Mapa Conceptual Resumen ???? 4. PCC, 6. Boceto U.D. Elemnetos que la integran 5. Contenidos, 6. Boceto U.D. Elemnetos que la integran 7. Evaluación, 7. Instrumentos de Evaluación Por Observación Lista de Control 1, 3. Niveles de Concreción Curricular ???? Adaptaciones Curriculares, Programación de aula ???? Planificar y distribuir los contenidos, 6. Boceto U.D. Elemnetos que la integran 3. Objetivos de área, Mapa Conceptual Resumen ???? 6. Boceto U.D., 6. Boceto U.D. Elemnetos que la integran 4. Objetivos de etapa, Elementos que lo integran ???? Objetivos, Centro ???? Líneas, Bloques de Contenidos ???? 2. Habilidades Motrices