Warning:
JavaScript is turned OFF. None of the links on this page will work until it is reactivated.
If you need help turning JavaScript On, click here.
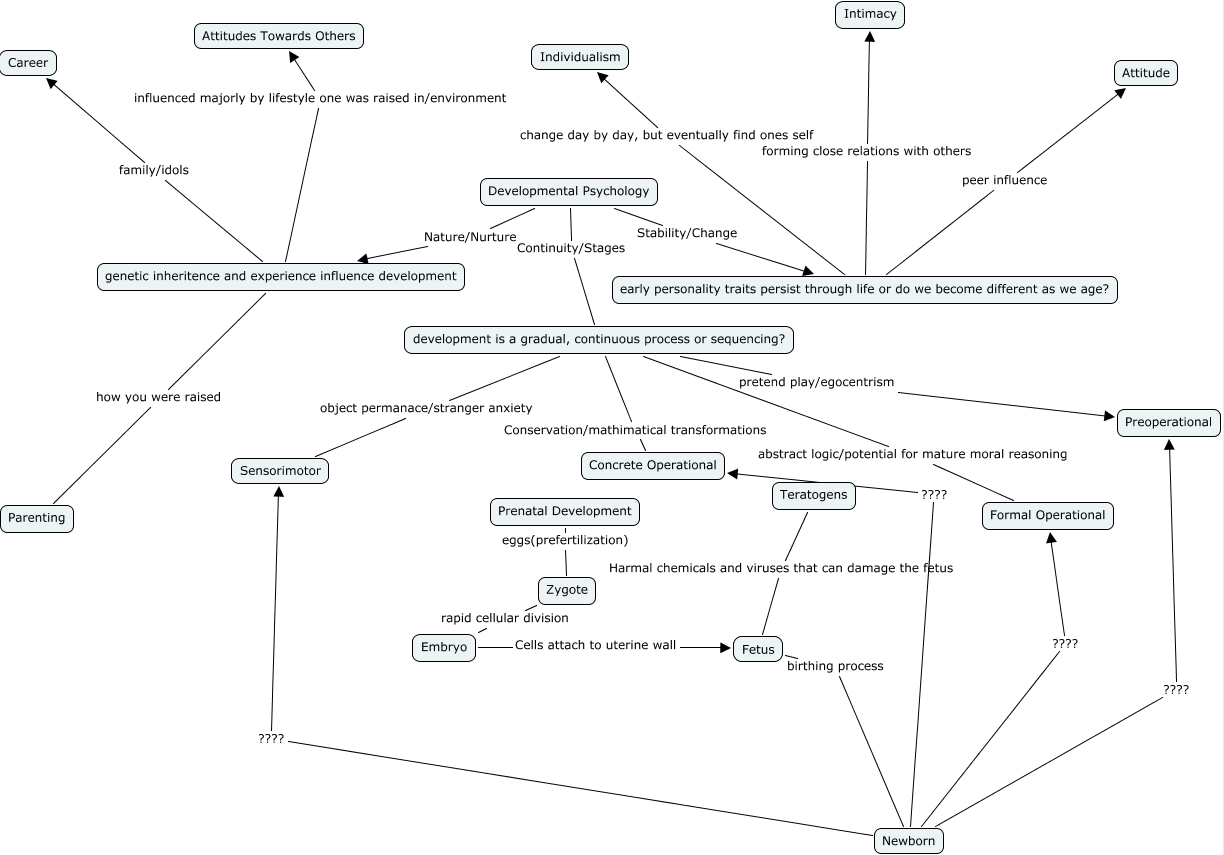
This Concept Map, created with IHMC CmapTools, has information related to: Jacob exum ch. 4, development is a gradual, continuous process or sequencing? Conservation/mathimatical transformations Concrete Operational, Developmental Psychology Continuity/Stages development is a gradual, continuous process or sequencing?, early personality traits persist through life or do we become different as we age? change day by day, but eventually find ones self Individualism, Developmental Psychology Nature/Nurture genetic inheritence and experience influence development, early personality traits persist through life or do we become different as we age? peer influence Attitude, Newborn ???? Preoperational, Newborn ???? Sensorimotor, Newborn ???? Formal Operational, development is a gradual, continuous process or sequencing? pretend play/egocentrism Preoperational, genetic inheritence and experience influence development influenced majorly by lifestyle one was raised in/environment Attitudes Towards Others, Newborn ???? Concrete Operational, Prenatal Development eggs(prefertilization) Zygote, Developmental Psychology Stability/Change early personality traits persist through life or do we become different as we age?, Teratogens Harmal chemicals and viruses that can damage the fetus Fetus, development is a gradual, continuous process or sequencing? abstract logic/potential for mature moral reasoning Formal Operational, Fetus birthing process Newborn, genetic inheritence and experience influence development how you were raised Parenting, Zygote rapid cellular division Embryo, genetic inheritence and experience influence development family/idols Career, early personality traits persist through life or do we become different as we age? forming close relations with others Intimacy