Warning:
JavaScript is turned OFF. None of the links on this page will work until it is reactivated.
If you need help turning JavaScript On, click here.
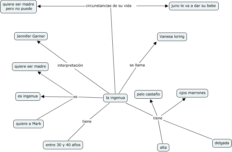
Este Cmap, tiene información relacionada con: la ingenua, la ingenua tiene alta, la ingenua tiene ojos marrones, la ingenua es quiere ser madre, la ingenua es quiere a Mark, la ingenua tiene delgada, la ingenua circunstancias de su vida juno le va a dar su bebe, la ingenua es es ingenua, la ingenua tiene pelo castaño, la ingenua circunstancias de su vida quiere ser madre pero no puede, la ingenua se llama Vanesa loring, la ingenua tiene entre 30 y 40 años, la ingenua interpretación Jennifer Garner