Warning:
JavaScript is turned OFF. None of the links on this page will work until it is reactivated.
If you need help turning JavaScript On, click here.
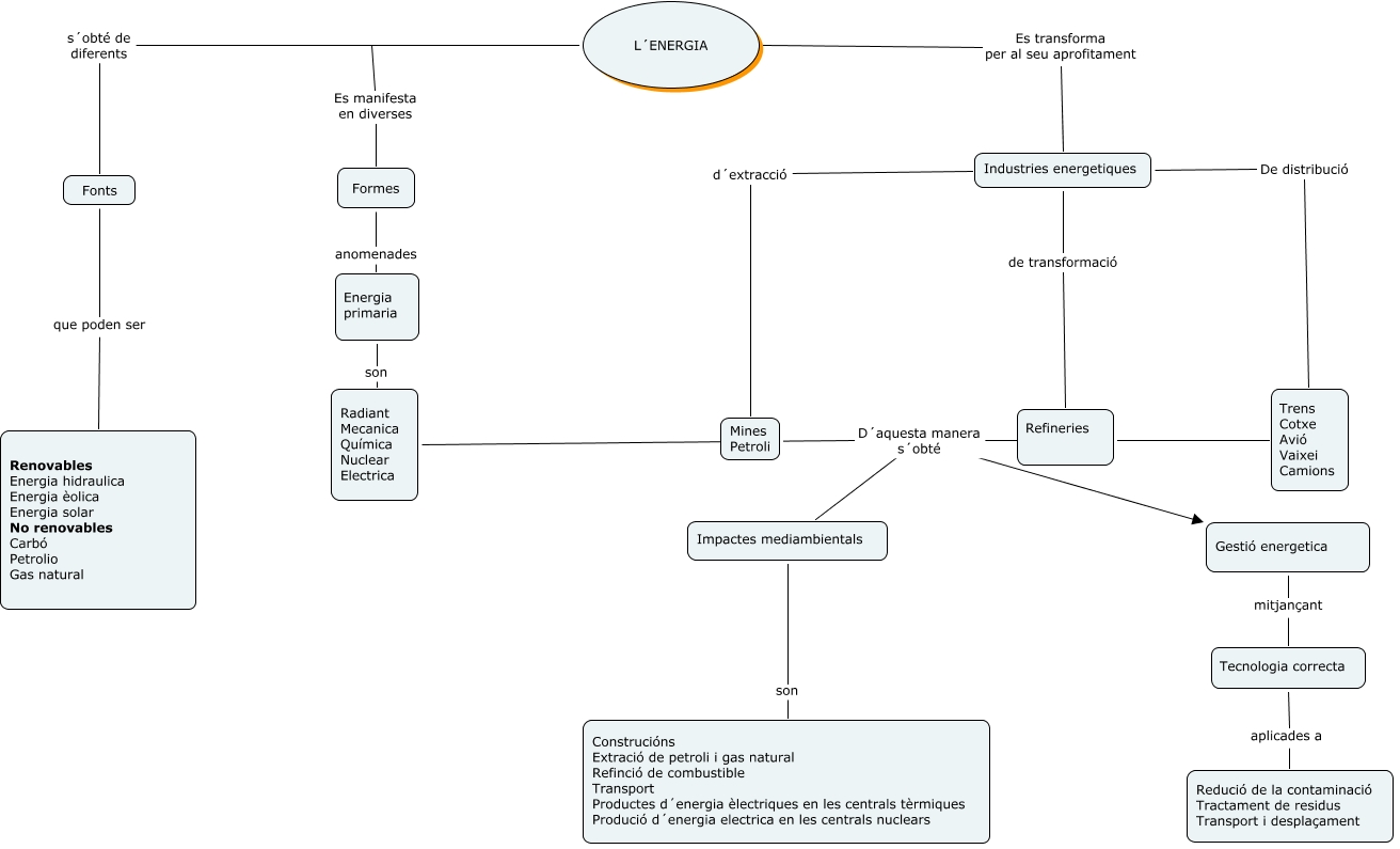
Este Cmap, tiene información relacionada con: Sin Título 1, Formes anomenades Energia primaria, Impactes mediambientals son Construcións Extració de petroli i gas natural Refinció de combustible Transport Productes d´energia èlectriques en les centrals tèrmiques Produció d´energia electrica en les centrals nuclears, Trens Cotxe Avió Vaixei Camions D´aquesta manera s´obté Gestió energetica, Industries energetiques De distribució Trens Cotxe Avió Vaixei Camions, Fonts que poden ser Renovables Energia hidraulica Energia èolica Energia solar No renovables Carbó Petrolio Gas natural, Radiant Mecanica Química Nuclear Electrica D´aquesta manera s´obté Impactes mediambientals, Trens Cotxe Avió Vaixei Camions D´aquesta manera s´obté Impactes mediambientals, L´ENERGIA Es transforma per al seu aprofitament Industries energetiques, Energia primaria son Radiant Mecanica Química Nuclear Electrica, Industries energetiques d´extracció Mines Petroli, Tecnologia correcta aplicades a Redució de la contaminació Tractament de residus Transport i desplaçament, L´ENERGIA s´obté de diferents Fonts, Radiant Mecanica Química Nuclear Electrica D´aquesta manera s´obté Gestió energetica, Gestió energetica mitjançant Tecnologia correcta, Industries energetiques de transformació Refineries, L´ENERGIA Es manifesta en diverses Formes