Warning:
JavaScript is turned OFF. None of the links on this page will work until it is reactivated.
If you need help turning JavaScript On, click here.
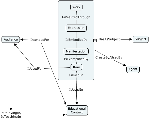
This Concept Map, created with IHMC CmapTools, has information related to: MLR_P5_Model_2008-12-10_Tore, Item IsUsedFor Audience, Work IsRealizedThrough Expression, Learning Resource IntendedFor Audience, Learning Resource HasAsSubject Subject, Item IsUsed in Educational Context, Audience IsStudyingIn/ IsTeachingIn Educational Context, Learning Resource IsUsedIn Educational Context, Expression IsEmbodiedIn Manifestation, Manifestation IsExemplifiedBy Item, Learning Resource CreateBy/UsedBy Agent, Learning Resource IntendedFor Educational Context