Warning:
JavaScript is turned OFF. None of the links on this page will work until it is reactivated.
If you need help turning JavaScript On, click here.
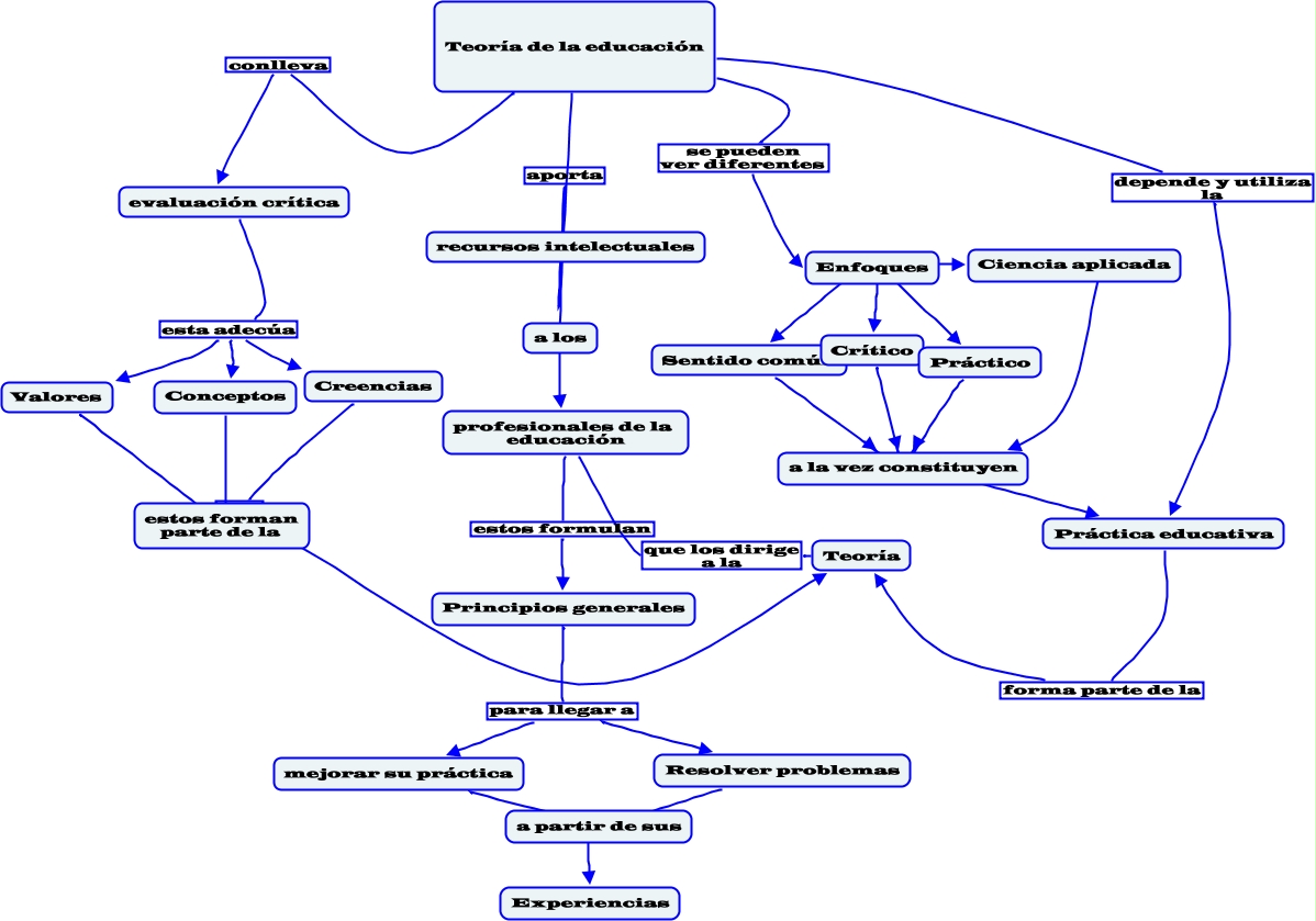
Este Cmap, tiene información relacionada con: Teoría de la educación, Ciencia aplicada ???? a la vez constituyen, mejorar su práctica ???? a partir de sus, estos forman parte de la ???? Teoría, Enfoques ???? Práctico, Teoría de la educación depende y utiliza la Práctica educativa, profesionales de la educación estos formulan Principios generales, Práctico ???? a la vez constituyen, Resolver problemas ???? a partir de sus, evaluación crítica esta adecúa Creencias, Conceptos ???? estos forman parte de la, Enfoques ???? Crítico, a partir de sus ???? Experiencias, Enfoques ???? Sentido común, evaluación crítica esta adecúa Conceptos, Valores ???? estos forman parte de la, profesionales de la educación que los dirige a la Teoría, Creencias ???? estos forman parte de la, Teoría de la educación conlleva evaluación crítica, Crítico ???? a la vez constituyen, Principios generales para llegar a mejorar su práctica