Warning:
JavaScript is turned OFF. None of the links on this page will work until it is reactivated.
If you need help turning JavaScript On, click here.
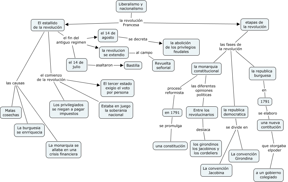
Este Cmap, tiene información relacionada con: emilio fernandez (C.S-U.2), etapas de la revolución las fases de la revolución la republica burguesa, la republica democratica se divide en La convención Jacobina, El estallido de la revolución el comienzo de la revolución El tercer estado exigio el voto por persona, en 1791 se promulga una constitución, una nueva contitución que otorgaba elpoder a un gobierno colegiado, 1791 se elaboro una nueva contitución, El estallido de la revolución el fin del antiguo regimen la revolucion se extendio, El estallido de la revolución el comienzo de la revolución Los privilegiados se niegan a pagar impuestos, el 14 de julio asaltaron Bastilla, El estallido de la revolución el fin del antiguo regimen el 14 de agosto, El estallido de la revolución las causas Malas cosechas, la republica burguesa en 1791, El estallido de la revolución el fin del antiguo regimen el 14 de julio, Liberalismo y nacionalismo la revolución Francesa El estallido de la revolución, la republica democratica se divide en La convención Girondina, la monarquia constitucional proceso reformista en 1791, etapas de la revolución las fases de la revolución la monarquia constitucional, El estallido de la revolución las causas La burguesia se enrriquecia, la revolucion se extendio al campo Revuelta señorial, el 14 de agosto se decreta la abolición de los privilegios feudales