Warning:
JavaScript is turned OFF. None of the links on this page will work until it is reactivated.
If you need help turning JavaScript On, click here.
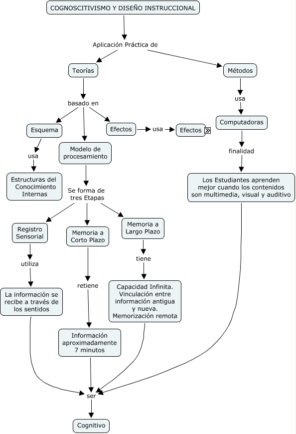
Este Cmap, tiene información relacionada con: Cognoscitivismo y Diseño Instruccional, Efectos usa Efectos, COGNOSCITIVISMO Y DISEÑO INSTRUCCIONAL Aplicación Práctica de Métodos, Modelo de procesamiento Se forma de tres Etapas Registro Sensorial, Métodos usa Computadoras, Memoria a Corto Plazo retiene Información aproximadamente 7 minutos, Los Estudiantes aprenden mejor cuando los contenidos son multimedia, visual y auditivo ser Cognitivo, Teorías basado en Efectos, Memoria a Largo Plazo tiene Capacidad Infinita. Vinculación entre información antigua y nueva. Memorización remota, Modelo de procesamiento Se forma de tres Etapas Memoria a Largo Plazo, Información aproximadamente 7 minutos ser Cognitivo, Capacidad Infinita. Vinculación entre información antigua y nueva. Memorización remota ser Cognitivo, La información se recibe a través de los sentidos ser Cognitivo, Teorías basado en Modelo de procesamiento, Registro Sensorial utiliza La información se recibe a través de los sentidos, Esquema usa Estructuras del Conocimiento Internas, Modelo de procesamiento Se forma de tres Etapas Memoria a Corto Plazo, COGNOSCITIVISMO Y DISEÑO INSTRUCCIONAL Aplicación Práctica de Teorías, Computadoras finalidad Los Estudiantes aprenden mejor cuando los contenidos son multimedia, visual y auditivo, Teorías basado en Esquema