Warning:
JavaScript is turned OFF. None of the links on this page will work until it is reactivated.
If you need help turning JavaScript On, click here.
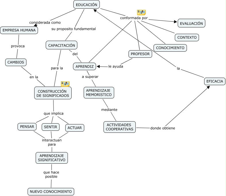
Este Cmap, tiene información relacionada con: EDUCAR 1.2, CONSTRUCCIÓN DE SIGNIFICADOS que implica ACTUAR, EDUCACIÓN conformada por EVALUACIÓN, EDUCACIÓN considerada como EMPRESA HUMANA, EDUCACIÓN conformada por PROFESOR, CAPACITACIÓN del APRENDIZ, EDUCACIÓN conformada por APRENDIZ, EFICACIA la EDUCACIÓN, EDUCACIÓN conformada por CONTEXTO, APRENDIZAJE SIGNIFICATIVO que hace posible NUEVO CONOCIMIENTO, APRENDIZAJE MEMORISTICO mediante ACTIVIDADES COOPERATIVAS, PENSAR interactuan para APRENDIZAJE SIGNIFICATIVO, CONSTRUCCIÓN DE SIGNIFICADOS que implica PENSAR, EMPRESA HUMANA provoca CAMBIOS, SENTIR interactuan para APRENDIZAJE SIGNIFICATIVO, CONSTRUCCIÓN DE SIGNIFICADOS que implica SENTIR, PROFESOR le ayuda APRENDIZ, CAMBIOS en la CONSTRUCCIÓN DE SIGNIFICADOS, EDUCACIÓN conformada por CONOCIMIENTO, EDUCACIÓN su proposito fundamental CAPACITACIÓN, APRENDIZ a superar APRENDIZAJE MEMORISTICO