Warning:
JavaScript is turned OFF. None of the links on this page will work until it is reactivated.
If you need help turning JavaScript On, click here.
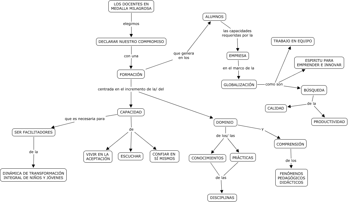
Este Cmap, tiene información relacionada con: Diseño y Gestión de sí mismo, FORMACIÓN que genera en los ALUMNOS, CAPACIDAD de ESCUCHAR, LOS DOCENTES EN MEDALLA MILAGROSA elegimos DECLARAR NUESTRO COMPROMISO, CAPACIDAD que es necesaria para SER FACILITADORES, FORMACIÓN centrada en el incremento de la/ del DOMINIO, DOMINIO y COMPRENSIÓN, EMPRESA en el marco de la GLOBALIZACIÓN, BÚSQUEDA de la CALIDAD, GLOBALIZACIÓN como son BÚSQUEDA, GLOBALIZACIÓN como son ESPIRITU PARA EMPRENDER E INNOVAR, FORMACIÓN centrada en el incremento de la/ del CAPACIDAD, SER FACILITADORES de la DINÁMICA DE TRANSFORMACIÓN INTEGRAL DE NIÑOS Y JÓVENES, ALUMNOS las capacidades requeridas por la EMPRESA, CONOCIMIENTOS de las DISCIPLINAS, DOMINIO de los/ las PRÁCTICAS, DOMINIO de los/ las CONOCIMIENTOS, DECLARAR NUESTRO COMPROMISO con una FORMACIÓN, COMPRENSIÓN de los FENÓMENOS PEDAGÓGICOS DIDÁCTICOS, CAPACIDAD de CONFIAR EN SÍ MISMOS, GLOBALIZACIÓN como son TRABAJO EN EQUIPO