Warning:
JavaScript is turned OFF. None of the links on this page will work until it is reactivated.
If you need help turning JavaScript On, click here.
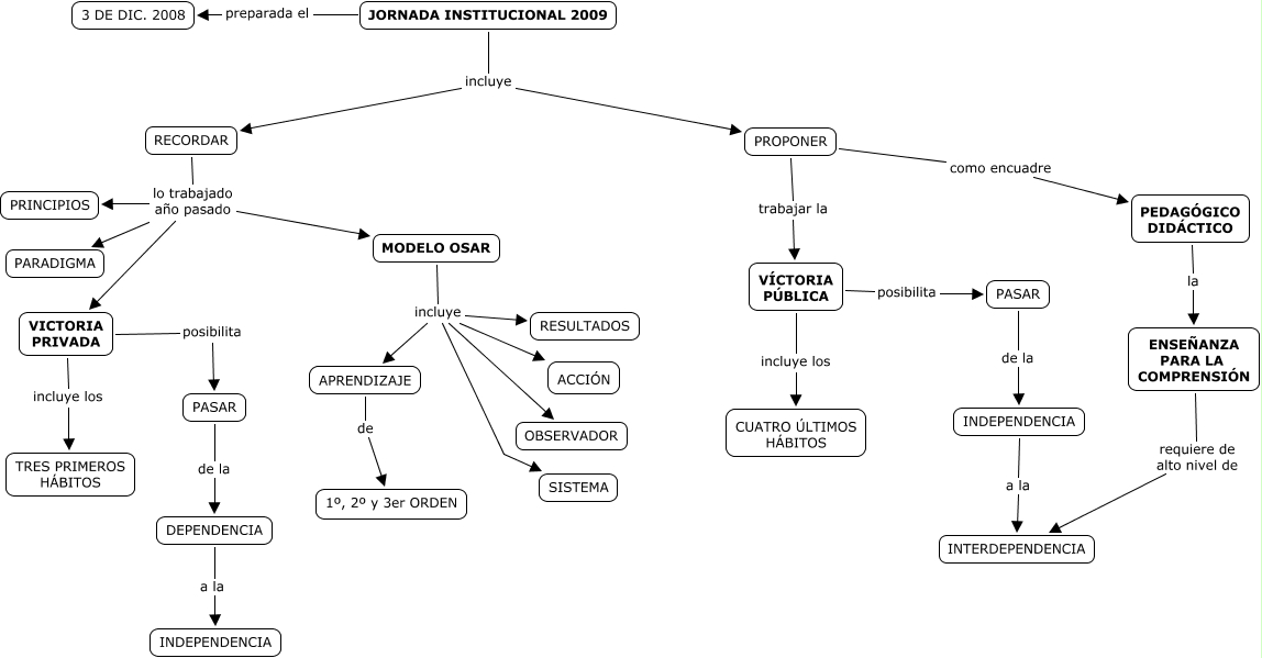
Este Cmap, tiene información relacionada con: Jornada institucional 2009, JORNADA INSTITUCIONAL 2009 incluye RECORDAR, ENSEÑANZA PARA LA COMPRENSIÓN requiere de alto nivel de INTERDEPENDENCIA, JORNADA INSTITUCIONAL 2009 preparada el 3 DE DIC. 2008, INDEPENDENCIA a la INTERDEPENDENCIA, RECORDAR lo trabajado año pasado VICTORIA PRIVADA, VICTORIA PRIVADA posibilita PASAR, MODELO OSAR incluye APRENDIZAJE, RECORDAR lo trabajado año pasado PARADIGMA, VICTORIA PRIVADA incluye los TRES PRIMEROS HÁBITOS, MODELO OSAR incluye OBSERVADOR, MODELO OSAR incluye RESULTADOS, RECORDAR lo trabajado año pasado MODELO OSAR, PEDAGÓGICO DIDÁCTICO la ENSEÑANZA PARA LA COMPRENSIÓN, JORNADA INSTITUCIONAL 2009 incluye PROPONER, PASAR de la INDEPENDENCIA, MODELO OSAR incluye ACCIÓN, PROPONER como encuadre PEDAGÓGICO DIDÁCTICO, PROPONER trabajar la VÍCTORIA PÚBLICA, MODELO OSAR incluye SISTEMA, PASAR de la DEPENDENCIA