Warning:
JavaScript is turned OFF. None of the links on this page will work until it is reactivated.
If you need help turning JavaScript On, click here.
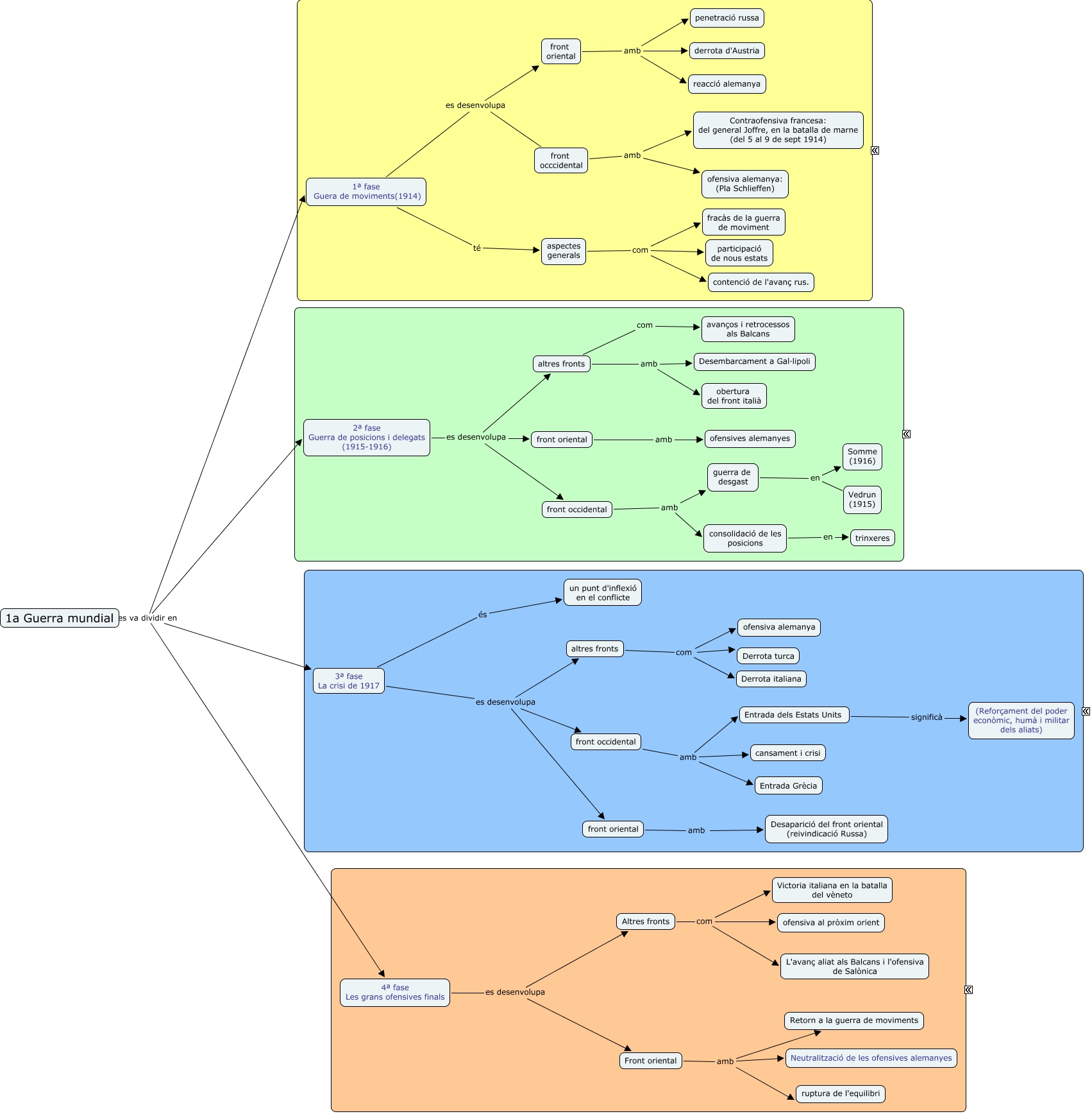
Este Cmap, tiene información relacionada con: Desenvolupament, Front oriental amb ruptura de l'equilibri, Entrada dels Estats Units significà (Reforçament del poder econòmic, humà i militar dels aliats), 2ª fase Guerra de posicions i delegats (1915-1916) es desenvolupa front occidental, 2ª fase Guerra de posicions i delegats (1915-1916) es desenvolupa altres fronts, front oriental amb reacció alemanya, front oriental amb derrota d'Austria, aspectes generals com contenció de l'avanç rus., guerra de desgast en Vedrun (1915), guerra de desgast en Somme (1916), front oriental amb Desaparició del front oriental (reivindicació Russa), 3ª fase La crisi de 1917 es desenvolupa front occidental, 2ª fase Guerra de posicions i delegats (1915-1916) es desenvolupa front oriental, front occidental amb cansament i crisi, altres fronts com Derrota turca, 4ª fase Les grans ofensives finals es desenvolupa Altres fronts, front occidental amb Entrada Grècia, 1ª fase Guera de moviments(1914) té aspectes generals, front occidental amb Entrada dels Estats Units, altres fronts com ofensiva alemanya, altres fronts amb Desembarcament a Gal·lipoli