Warning:
JavaScript is turned OFF. None of the links on this page will work until it is reactivated.
If you need help turning JavaScript On, click here.
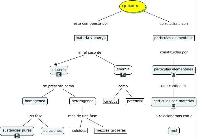
Este Cmap, tiene información relacionada con: quimica, heterogenea mas de una fase coloides, heterogenea mas de una fase mezclas groseras, particulas con materias lo relacionamos con el mol, energia como potencial, materia se presenta como heterogenea, homogenea una fase soluciones, materia se presenta como homogenea, materia y energia en el caso de materia, materia y energia en el caso de energia, particulas elementales que contienen particulas con materias, homogenea una fase sustancias puras, energia como cinetica, QUIMICA se relaciona con particulas elementales, QUIMICA esta compuesta por materia y energia, particulas elementales constituidas por particulas elementales