Warning:
JavaScript is turned OFF. None of the links on this page will work until it is reactivated.
If you need help turning JavaScript On, click here.
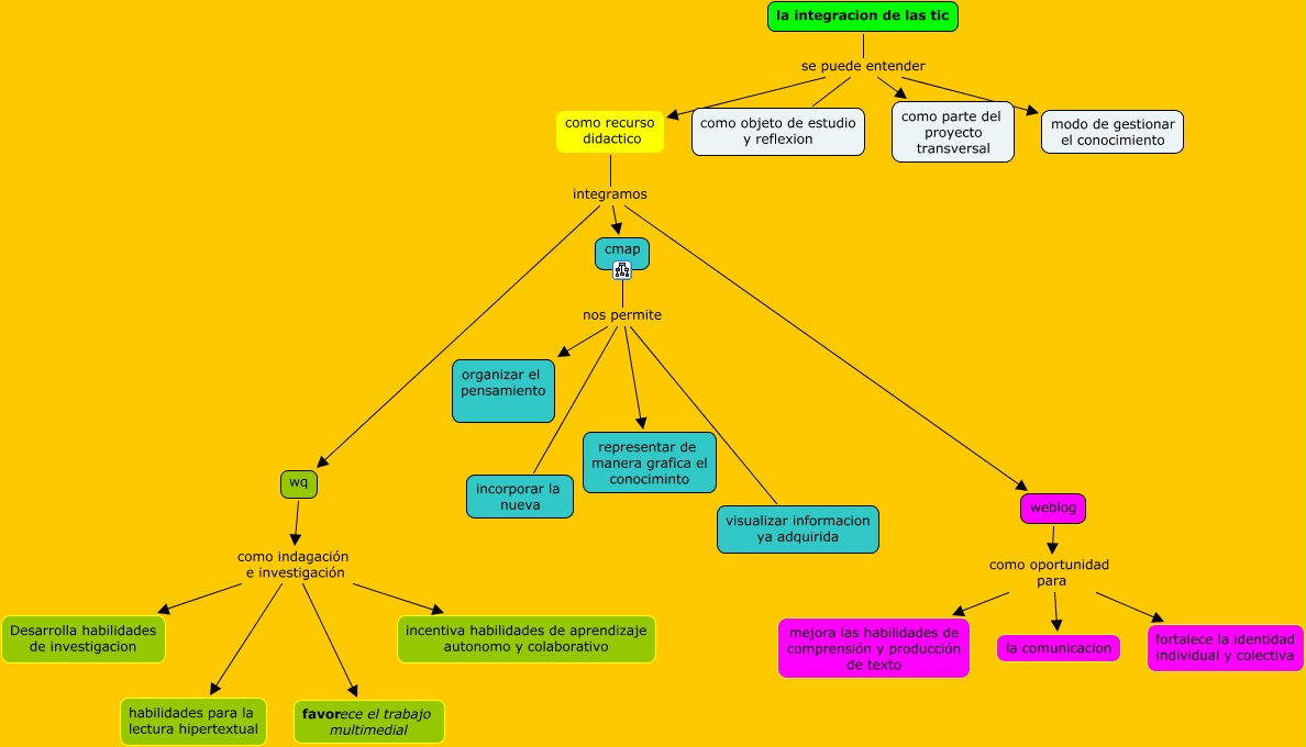
Este Cmap, tiene información relacionada con: integracion pedagogica, weblog como oportunidad para mejora las habilidades de comprensión y producción de texto, la integracion de las tic se puede entender modo de gestionar el conocimiento, la integracion de las tic se puede entender como parte del proyecto transversal, cmap nos permite incorporar la nueva, cmap nos permite representar de manera grafica el conociminto, wq como indagación e investigación favorece el trabajo multimedial, la integracion de las tic se puede entender como objeto de estudio y reflexion, weblog como oportunidad para la comunicacion, wq como indagación e investigación incentiva habilidades de aprendizaje autonomo y colaborativo, como recurso didactico integramos cmap, wq como indagación e investigación habilidades para la lectura hipertextual, wq como indagación e investigación Desarrolla habilidades de investigacion, cmap nos permite visualizar informacion ya adquirida, como recurso didactico integramos wq, weblog como oportunidad para fortalece la identidad individual y colectiva, como recurso didactico integramos weblog, la integracion de las tic se puede entender como recurso didactico, cmap nos permite organizar el pensamiento