Warning:
JavaScript is turned OFF. None of the links on this page will work until it is reactivated.
If you need help turning JavaScript On, click here.
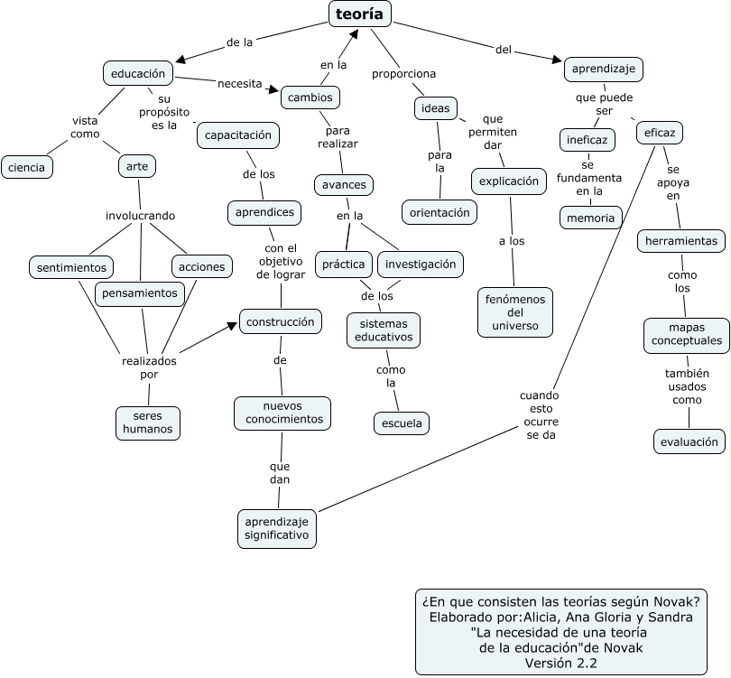
Este Cmap, tiene información relacionada con: 2.2, educación su propósito es la capacitación, práctica de los sistemas educativos, eficaz se apoya en herramientas, nuevos conocimientos que dan aprendizaje significativo, investigación de los sistemas educativos, avances en la práctica, aprendizaje que puede ser ineficaz, sistemas educativos como la escuela, aprendizaje que puede ser eficaz, educación vista como arte, cambios para realizar avances, ideas para la orientación, pensamientos realizados por construcción, sentimientos realizados por construcción, acciones realizados por construcción, mapas conceptuales también usados como evaluación, práctica en la investigación, avances en la investigación, arte involucrando pensamientos, ineficaz se fundamenta en la memoria