Warning:
JavaScript is turned OFF. None of the links on this page will work until it is reactivated.
If you need help turning JavaScript On, click here.
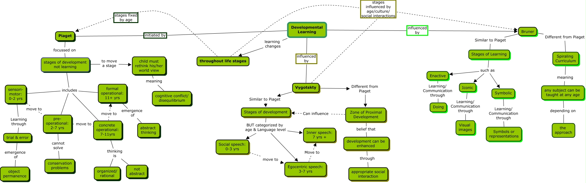
This Concept Map, created with IHMC CmapTools, has information related to: Developmental Learning, concrete operational: 7-11yrs thinking is organized/ rational, development can be enhanced through appropriate social interaction, Stages of Learning such as Iconic, Developmental Learning learning changes throughout life stages, throughout life stages stages fixed by age Piaget, throughout life stages stages influenced by age/culture/ social interactions Bruner, Enactive Learning/ Communication through Doing, formal operational: 11+ yrs emergence of abstract thinking, sensori- motor: 0-2 yrs Learning through trial & error, Bruner Different from Piaget Spiraling Curriculum, sensori- motor: 0-2 yrs move to pre- operational: 2-7 yrs, Spiraling Curriculum meaning any subject can be taught at any age, pre- operational: 2-7 yrs move to concrete operational: 7-11yrs, Zone of Proximal Development belief that development can be enhanced, Iconic Learning/ Communication through Visual images, Egocentric speech: 3-7 yrs Move to Inner speech: 7 yrs +, stages of development not learning includes formal operational: 11+ yrs, Piaget focussed on stages of development not learning, Social speech: 0-3 yrs move to Egocentric speech: 3-7 yrs, Developmental Learning influenced by Bruner