Warning:
JavaScript is turned OFF. None of the links on this page will work until it is reactivated.
If you need help turning JavaScript On, click here.
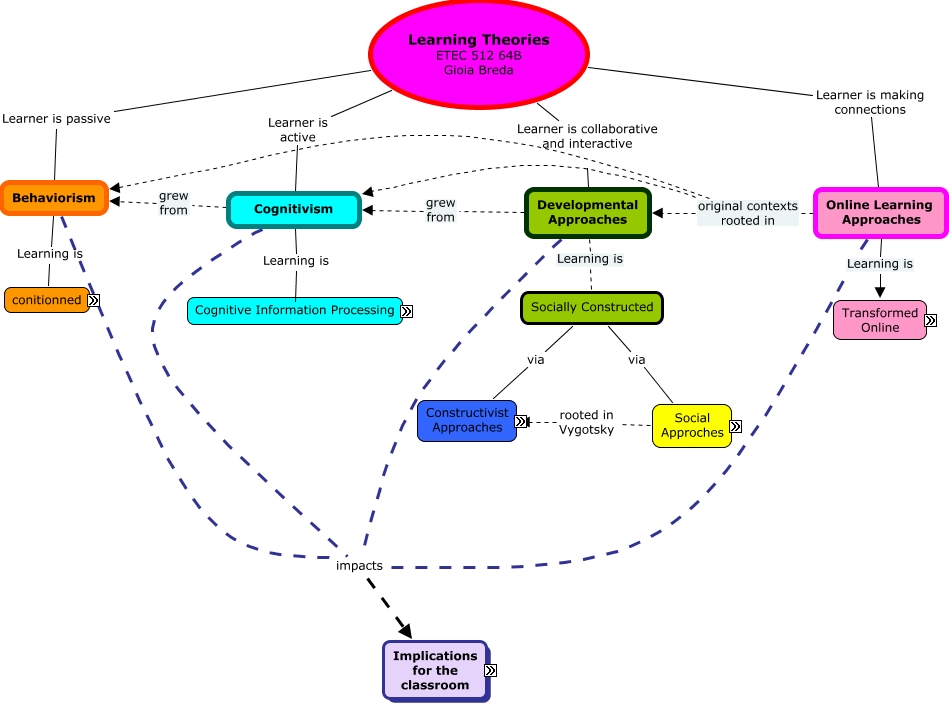
This Concept Map, created with IHMC CmapTools, has information related to: Gioia FINAL Cmap, organizers including Venn Diagrams, Cognitivist strategies including modelling, Online Learning Approaches original contexts rooted in Developmental Approaches, Modelling vicariously reinforces observation, people use artifacts, Conditionning through Skinner's Operant, Cognitivism impacts Implications for the classroom, learning shaped by consequences, classroom management shaped by rewards, Online Learning Approaches including Online Knowledge Building Communities, monitored through observation, Connectivism incorporated in Knowledge Forum, Cognitive Information Processing is AUSBEL's The brain is like a computer, cognitive conflict via collaboration, people have goals, collaboration through social constructions, organizers including KWLs, Connectivism developed by Siemens, knowledge is contained socially distributed across a social group, metacognition including self- assessment