Warning:
JavaScript is turned OFF. None of the links on this page will work until it is reactivated.
If you need help turning JavaScript On, click here.
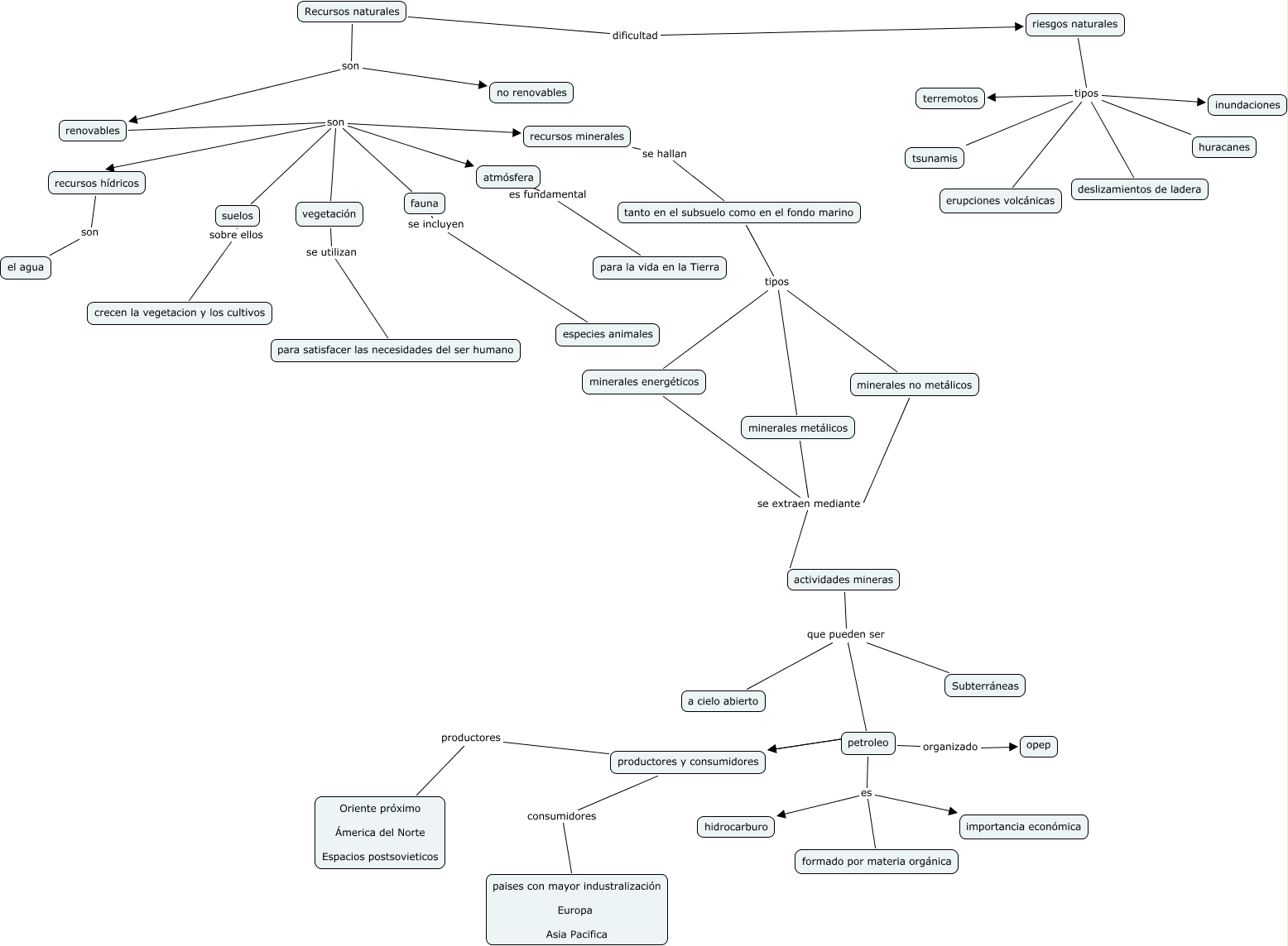
Este Cmap, tiene información relacionada con: los recursos naturales y las actividades agrarias(javier a., jesus y cristina), petroleo ???? productores y consumidores, renovables son recursos minerales, Recursos naturales dificultad riesgos naturales, renovables son atmósfera, actividades mineras que pueden ser Subterráneas, tanto en el subsuelo como en el fondo marino tipos minerales no metálicos, minerales metálicos se extraen mediante actividades mineras, atmósfera es fundamental para la vida en la Tierra, riesgos naturales tipos huracanes, petroleo organizado opep, renovables son suelos, productores y consumidores productores Oriente próximo Ámerica del Norte Espacios postsovieticos, tanto en el subsuelo como en el fondo marino tipos minerales energéticos, renovables son recursos hídricos, vegetación se utilizan para satisfacer las necesidades del ser humano, actividades mineras que pueden ser a cielo abierto, petroleo es importancia económica, recursos minerales se hallan tanto en el subsuelo como en el fondo marino, riesgos naturales tipos deslizamientos de ladera, minerales energéticos se extraen mediante actividades mineras