Warning:
JavaScript is turned OFF. None of the links on this page will work until it is reactivated.
If you need help turning JavaScript On, click here.
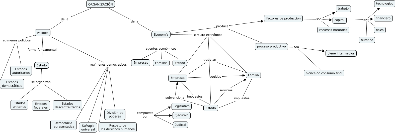
Este Cmap, tiene información relacionada con: politica (Javier Alonso Bañuelos y Jesus Gutierrez), capital son humano, Empresas sueldos Familia, ORGANIZACIÓN de la Políitica, factores de producción son trabajo, Estado se organizan Estados federales, proceso productivo son biene intermedios, Estado se organizan Estados unitarios, capital son fisico, Estado servicios Familia, Economía circuito económico Estado, Políitica regímenes políticos Estados democráticos, factores de producción son recursos naturales, Familia trabajan Empresas, Economía circuito económico Familia, capital son financiero, capital son tecnologico, Políitica regímenes democráticos División de poderes, Economía agentes económicos Familias, Economía produce proceso productivo, Economía agentes económicos Empresas