Warning:
JavaScript is turned OFF. None of the links on this page will work until it is reactivated.
If you need help turning JavaScript On, click here.
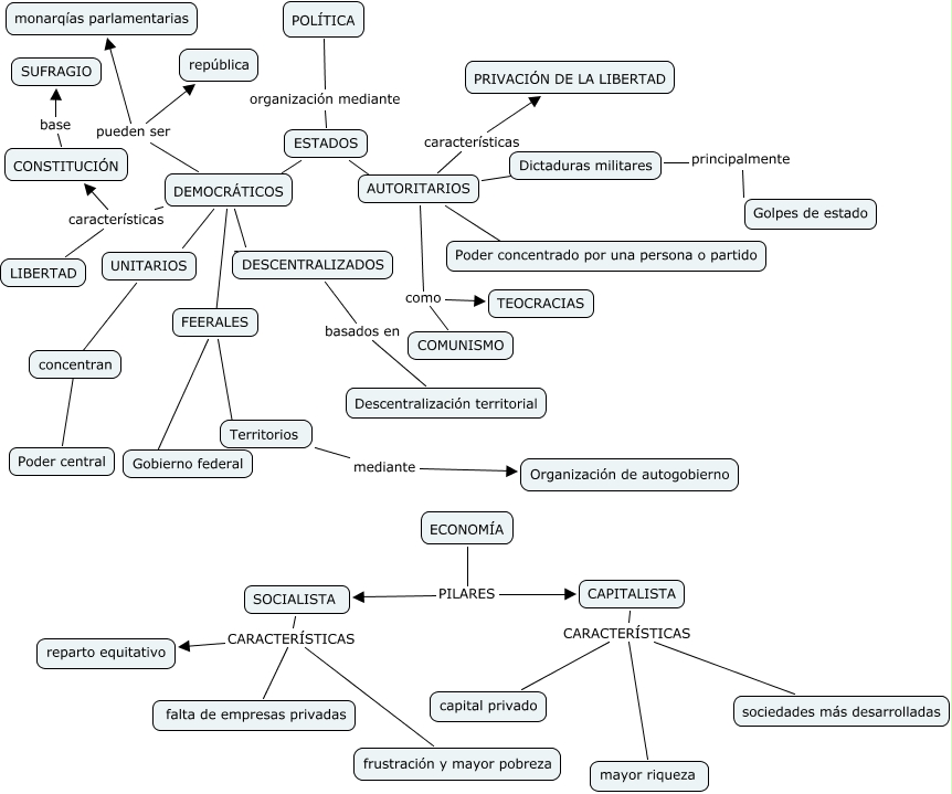
Este Cmap, tiene información relacionada con: POLITICA (ALBERTO DE MIGUEL- RICARDO VALDÉS), DEMOCRÁTICOS ???? FEERALES, DEMOCRÁTICOS pueden ser república, AUTORITARIOS ???? Dictaduras militares, SOCIALISTA CARACTERÍSTICAS reparto equitativo, Territorios mediante Organización de autogobierno, ESTADOS ???? DEMOCRÁTICOS, DEMOCRÁTICOS características LIBERTAD, UNITARIOS ???? Poder central, AUTORITARIOS como COMUNISMO, DEMOCRÁTICOS características CONSTITUCIÓN, ECONOMÍA PILARES CAPITALISTA, CAPITALISTA CARACTERÍSTICAS mayor riqueza, DESCENTRALIZADOS basados en Descentralización territorial, SOCIALISTA CARACTERÍSTICAS frustración y mayor pobreza, AUTORITARIOS características PRIVACIÓN DE LA LIBERTAD, ESTADOS ???? AUTORITARIOS, ECONOMÍA PILARES SOCIALISTA, SOCIALISTA CARACTERÍSTICAS falta de empresas privadas, DEMOCRÁTICOS pueden ser monarqías parlamentarias, FEERALES ???? Gobierno federal