Warning:
JavaScript is turned OFF. None of the links on this page will work until it is reactivated.
If you need help turning JavaScript On, click here.
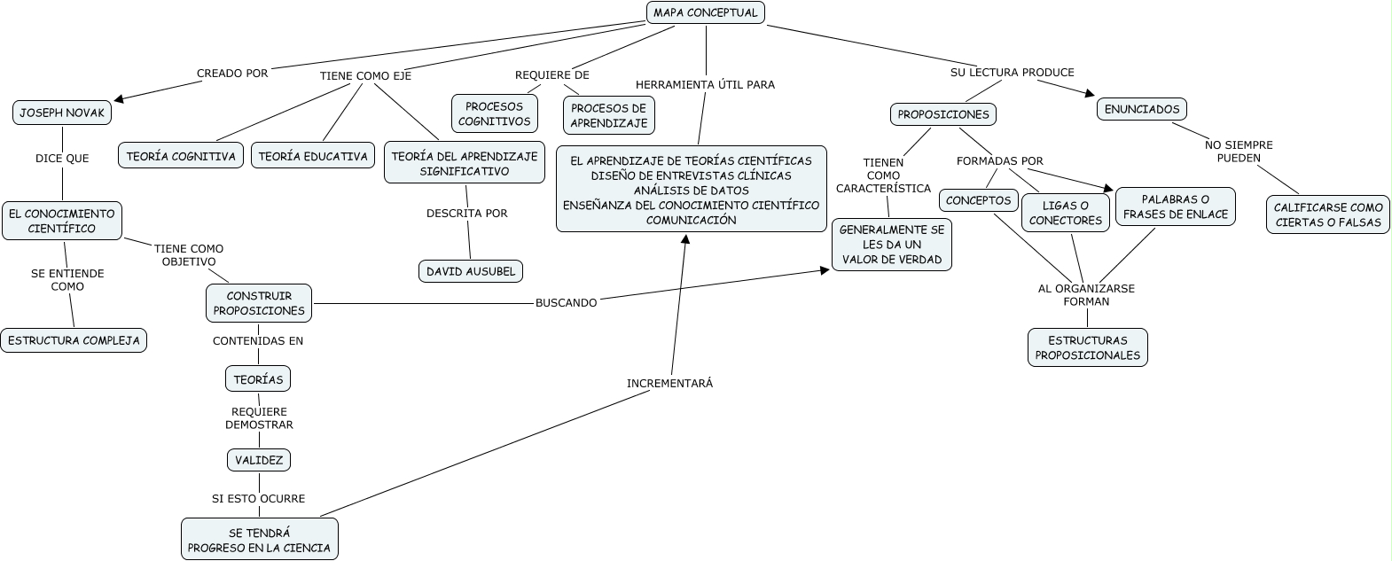
Este Cmap, tiene información relacionada con: MAPA CONCEPTUAL, MAPA CONCEPTUAL HERRAMIENTA ÚTIL PARA EL APRENDIZAJE DE TEORÍAS CIENTÍFICAS DISEÑO DE ENTREVISTAS CLÍNICAS ANÁLISIS DE DATOS ENSEÑANZA DEL CONOCIMIENTO CIENTÍFICO COMUNICACIÓN, CONCEPTOS AL ORGANIZARSE FORMAN ESTRUCTURAS PROPOSICIONALES, CONSTRUIR PROPOSICIONES BUSCANDO GENERALMENTE SE LES DA UN VALOR DE VERDAD, MAPA CONCEPTUAL CREADO POR JOSEPH NOVAK, JOSEPH NOVAK DICE QUE EL CONOCIMIENTO CIENTÍFICO, LIGAS O CONECTORES AL ORGANIZARSE FORMAN ESTRUCTURAS PROPOSICIONALES, MAPA CONCEPTUAL SU LECTURA PRODUCE PROPOSICIONES, MAPA CONCEPTUAL TIENE COMO EJE TEORÍA EDUCATIVA, PROPOSICIONES FORMADAS POR CONCEPTOS, TEORÍA DEL APRENDIZAJE SIGNIFICATIVO DESCRITA POR DAVID AUSUBEL, ENUNCIADOS NO SIEMPRE PUEDEN CALIFICARSE COMO CIERTAS O FALSAS, PROPOSICIONES TIENEN COMO CARACTERÍSTICA GENERALMENTE SE LES DA UN VALOR DE VERDAD, MAPA CONCEPTUAL REQUIERE DE PROCESOS COGNITIVOS, MAPA CONCEPTUAL SU LECTURA PRODUCE ENUNCIADOS, MAPA CONCEPTUAL TIENE COMO EJE TEORÍA DEL APRENDIZAJE SIGNIFICATIVO, EL CONOCIMIENTO CIENTÍFICO TIENE COMO OBJETIVO CONSTRUIR PROPOSICIONES, MAPA CONCEPTUAL REQUIERE DE PROCESOS DE APRENDIZAJE, PROPOSICIONES FORMADAS POR PALABRAS O FRASES DE ENLACE, SE TENDRÁ PROGRESO EN LA CIENCIA INCREMENTARÁ EL APRENDIZAJE DE TEORÍAS CIENTÍFICAS DISEÑO DE ENTREVISTAS CLÍNICAS ANÁLISIS DE DATOS ENSEÑANZA DEL CONOCIMIENTO CIENTÍFICO COMUNICACIÓN, PALABRAS O FRASES DE ENLACE AL ORGANIZARSE FORMAN ESTRUCTURAS PROPOSICIONALES