Warning:
JavaScript is turned OFF. None of the links on this page will work until it is reactivated.
If you need help turning JavaScript On, click here.
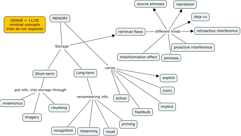
This Concept Map, created with IHMC CmapTools, has information related to: Patrick Bailey's Chapter 8 Memory Concept Map, Long-term remembering info. recognition, retrieval flaws different kinds deja vu, Long-term remembering info. priming, MEMORY varies implicit, Short-term put info. into storage through imagery, Long-term remembering info. relearning, Long-term remembering info. recall, MEMORY varies explicit, MEMORY Storage Long-term, MEMORY varies echoic, retrieval flaws different kinds repression, Short-term put info. into storage through chunking, retrieval flaws different kinds misinformation effect, retrieval flaws different kinds retroactive interference, MEMORY Storage retrieval flaws, MEMORY Storage Short-term, retrieval flaws different kinds amnesia, Short-term put info. into storage through mnemonics, retrieval flaws different kinds proactive interference, retrieval flaws different kinds source amnesia