Warning:
JavaScript is turned OFF. None of the links on this page will work until it is reactivated.
If you need help turning JavaScript On, click here.
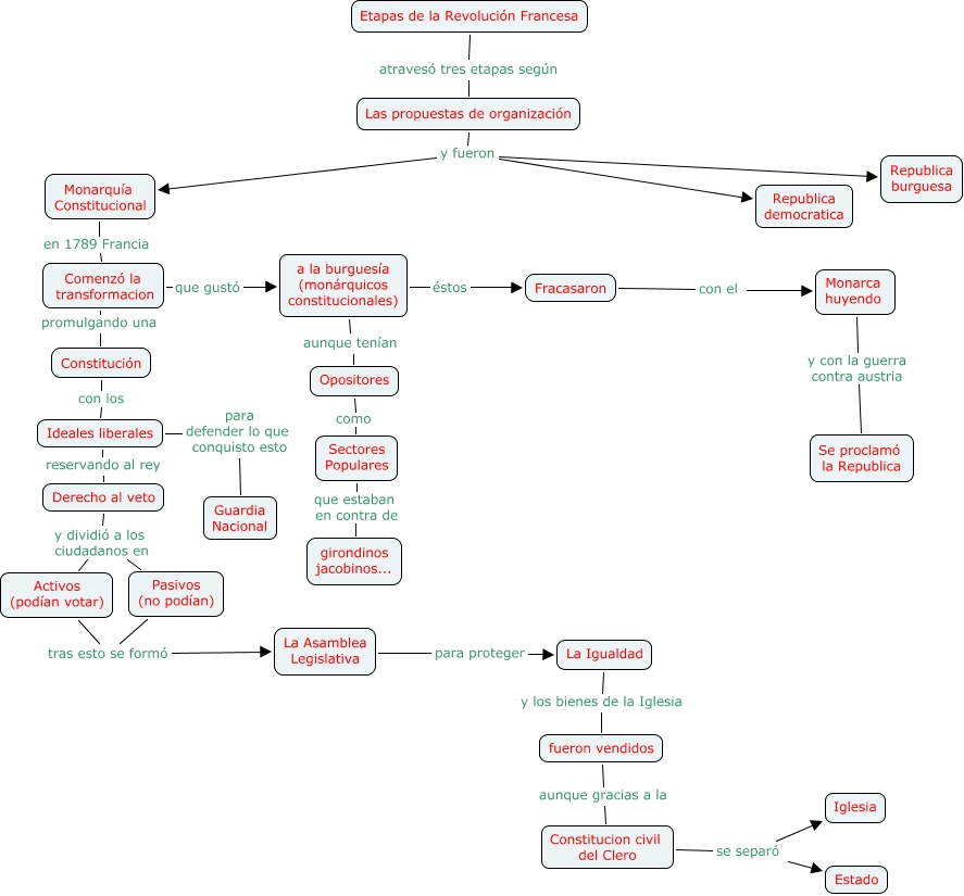
Este Cmap, tiene información relacionada con: ETAPAS DE LA REVOLUCIÓN FRANCESA (1) ANTONIO DONCEL, fueron vendidos aunque gracias a la Constitucion civil del Clero, Derecho al veto y dividió a los ciudadanos en Pasivos (no podían), Sectores Populares que estaban en contra de girondinos jacobinos..., La Igualdad y los bienes de la Iglesia fueron vendidos, Las propuestas de organización y fueron Republica democratica, Comenzó la transformacion que gustó a la burguesía (monárquicos constitucionales), Monarquía Constitucional en 1789 Francia Comenzó la transformacion, Derecho al veto y dividió a los ciudadanos en Activos (podían votar), Constitucion civil del Clero se separó Iglesia, Monarca huyendo y con la guerra contra austria Se proclamó la Republica, Pasivos (no podían) tras esto se formó La Asamblea Legislativa, Ideales liberales reservando al rey Derecho al veto, a la burguesía (monárquicos constitucionales) éstos Fracasaron, Comenzó la transformacion promulgando una Constitución, Ideales liberales para defender lo que conquisto esto Guardia Nacional, Etapas de la Revolución Francesa atravesó tres etapas según Las propuestas de organización, Constitucion civil del Clero se separó Estado, Constitución con los Ideales liberales, Fracasaron con el Monarca huyendo, Las propuestas de organización y fueron Monarquía Constitucional