Warning:
JavaScript is turned OFF. None of the links on this page will work until it is reactivated.
If you need help turning JavaScript On, click here.
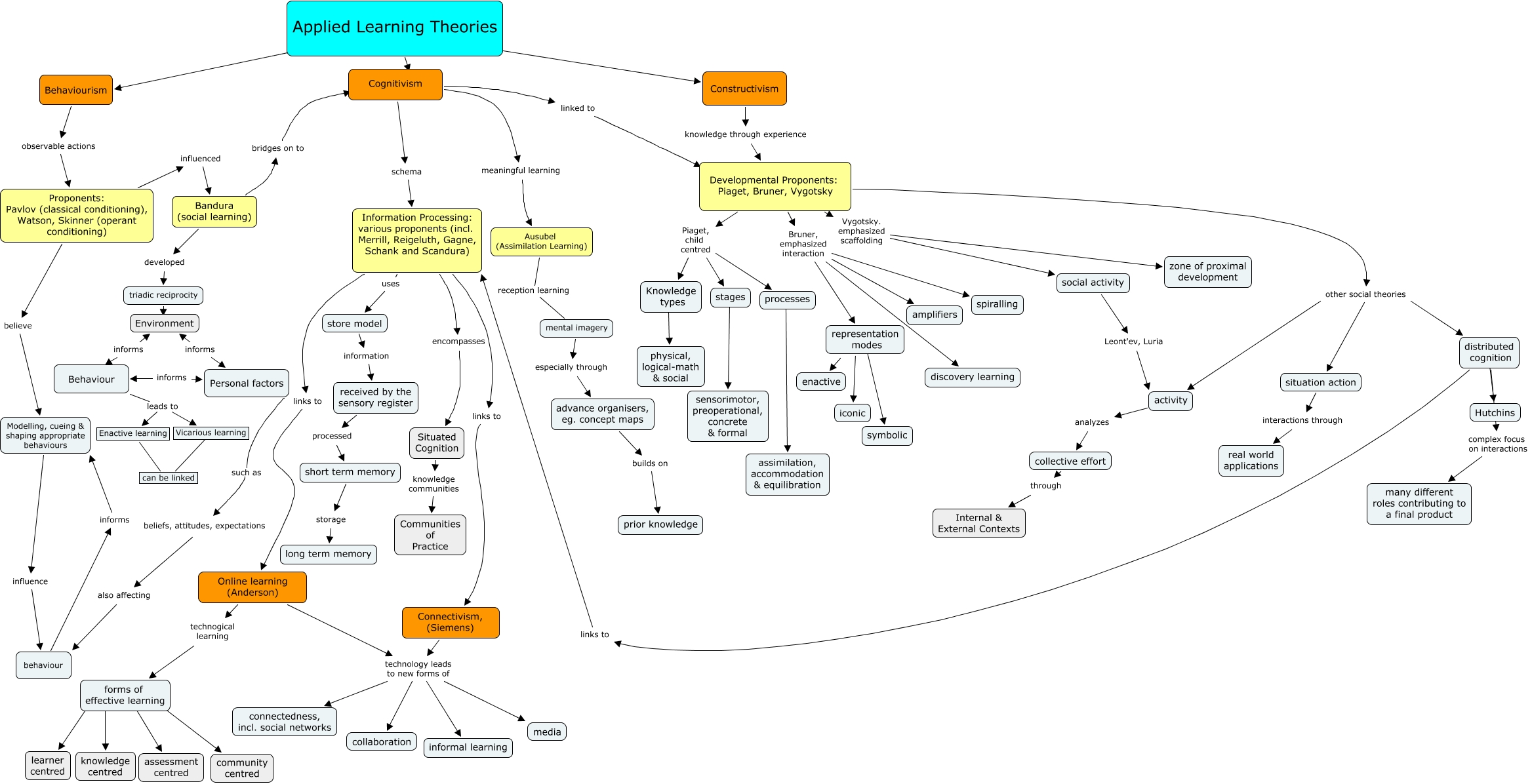
This Concept Map, created with IHMC CmapTools, has information related to: Initial Draft v6, Developmental Proponents: Piaget, Bruner, Vygotsky Piaget, child centred Knowledge types, Applied Learning Theories ???? Behaviourism, Behaviour leads to Vicarious learning, Developmental Proponents: Piaget, Bruner, Vygotsky Vygotsky. emphasized scaffolding zone of proximal development, Constructivism knowledge through experience Developmental Proponents: Piaget, Bruner, Vygotsky, Information Processing: various proponents (incl. Merrill, Reigeluth, Gagne, Schank and Scandura) encompasses Situated Cognition, can be linked ???? Vicarious learning, forms of effective learning ???? learner centred, Online learning (Anderson) technology leads to new forms of informal learning, triadic reciprocity ???? Environment, forms of effective learning ???? community centred, Situated Cognition knowledge communities Communities of Practice, distributed cognition links to Information Processing: various proponents (incl. Merrill, Reigeluth, Gagne, Schank and Scandura), Applied Learning Theories ???? Constructivism, Cognitivism schema Information Processing: various proponents (incl. Merrill, Reigeluth, Gagne, Schank and Scandura), Developmental Proponents: Piaget, Bruner, Vygotsky other social theories activity, Information Processing: various proponents (incl. Merrill, Reigeluth, Gagne, Schank and Scandura) links to Online learning (Anderson), Developmental Proponents: Piaget, Bruner, Vygotsky Vygotsky. emphasized scaffolding social activity, Developmental Proponents: Piaget, Bruner, Vygotsky Piaget, child centred processes, Modelling, cueing & shaping appropriate behaviours influence behaviour