WARNING:
JavaScript is turned OFF. None of the links on this concept map will
work until it is reactivated.
If you need help turning JavaScript On, click here.
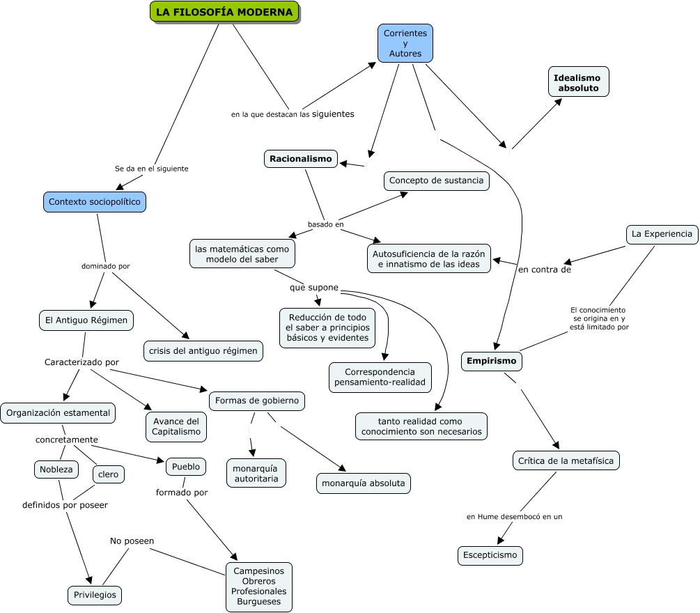
Este Cmap, tiene información relacionada con: filosofia moderna, Empirismo Crítica de la metafísica, clero definidos por poseer Privilegios, Crítica de la metafísica en Hume desembocó en un Escepticismo, LA FILOSOFÍA MODERNA en la que destacan las siguientes Corrientes y Autores, El Antiguo Régimen Caracterizado por Formas de gobierno, Organización estamental concretamente clero, Pueblo formado por Campesinos Obreros Profesionales Burgueses, Formas de gobierno monarquía autoritaria, Racionalismo basado en las matemáticas como modelo del saber, Contexto sociopolítico dominado por El Antiguo Régimen, Organización estamental concretamente Pueblo, Racionalismo basado en Concepto de sustancia, Formas de gobierno monarquía absoluta, La Experiencia en contra de Autosuficiencia de la razón e innatismo de las ideas, El Antiguo Régimen Caracterizado por Organización estamental, Nobleza definidos por poseer Privilegios, Campesinos Obreros Profesionales Burgueses No poseen Privilegios, las matemáticas como modelo del saber que supone Reducción de todo el saber a principios básicos y evidentes, Corrientes y Autores Racionalismo, El Antiguo Régimen Caracterizado por Avance del Capitalismo