Warning:
JavaScript is turned OFF. None of the links on this page will work until it is reactivated.
If you need help turning JavaScript On, click here.
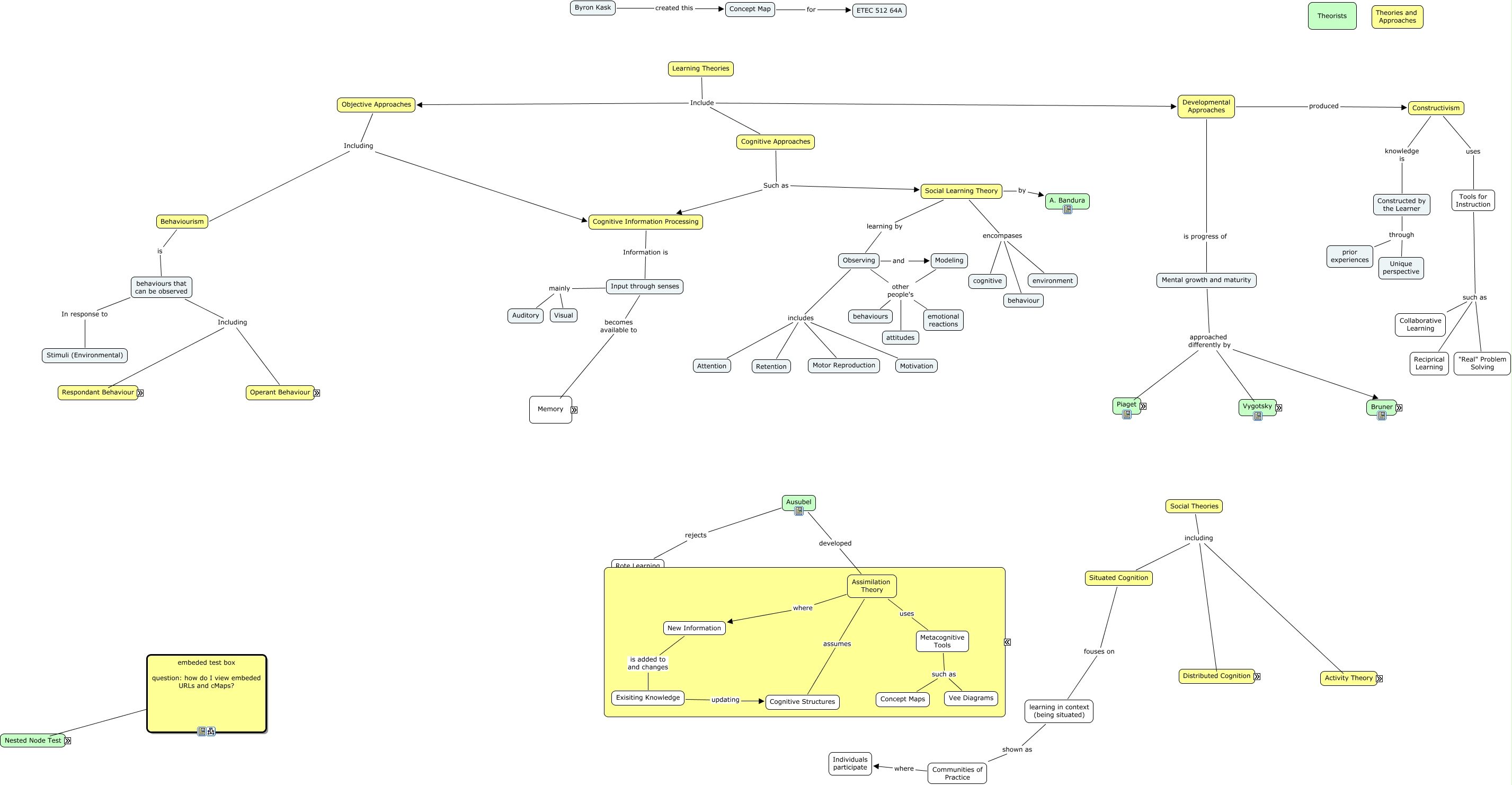
This Concept Map, created with IHMC CmapTools, has information related to: Byron Kask Learning Theories Snapshot Nov 22, 2008, Creating Disequilibrium aided by Collaborative Activities, Jean Piaget instrcutional considerations Creating Disequilibrium, Distributed Cognition based on ideas of Common, abstract goals, Cognitive Approaches Such as Social Learning Theory, observing learning methods of study includes Cross-species comparrisons, Ausubel rejects Rote Learning, Activity Theory uses Objects (goals or objectives), Constructivism knowledge is Constructed by the Learner, Symbolic Stage applicable to All learner, Distributed Cognition based on ideas of Cognition is common accross participants, Short-Term memory triggers Long-Term memory, Tools for Instruction such as Reciprical Learning, Modification of stimulus by people changed Natural setting, learning in context (being situated) shown as Communities of Practice, Social Learning Theory encompases behaviour, Observing other people's behaviours, Iconic Stage applicable to All learner, Altered in response to change in Environment, Metacognitive Tools such as Vee Diagrams, Jerome Bruner Instrctional Considerations Challenges should promt further learning